KAA Опубликовано: 27 сентября 2022 Опубликовано: 27 сентября 2022 24 минуты назад, noob сказал: по слюдяным изоляторам между половинками растекается если хорошую нагрузку дать Абсорбированные молекулы газа ионизируются и начинают светиться. Цитата
немой Опубликовано: 27 сентября 2022 Опубликовано: 27 сентября 2022 (изменено) 1 час назад, noob сказал: про стекло знаю. но тут внутри электродной системы Немного Моих фото но не все.... УО-186, ГУ-15, 1515 ... Изменено 27 сентября 2022 пользователем немой 2 Цитата
noob Опубликовано: 27 сентября 2022 Опубликовано: 27 сентября 2022 1 час назад, KAA сказал: Абсорбированные молекулы газа ионизируются и начинают светиться. ...что говорит о плохом качестве вакуума т.к. в вакууме газа быть не должно Цитата
немой Опубликовано: 27 сентября 2022 Опубликовано: 27 сентября 2022 (изменено) 7 минут назад, noob сказал: ..что говорит о плохом качестве вакуума т.к. в вакууме газа быть не должно Всё зависит от марки лампы и типа .. Сверху есть описание когда светятся лампы ... Вот это фото проблемной лампы 6С19П... после включения светится минут 10... при повторном включении всё повторяется ... Изменено 27 сентября 2022 пользователем немой 1 Цитата
Xpюн22 Опубликовано: 27 сентября 2022 Опубликовано: 27 сентября 2022 (изменено) Из недавно "атслушанного". 4 штуки г807 и 2 шт 5ц3с , киноусилители, анодное 500 вольт, ток 55 ма. Пару 807 по результатам "атсматривания" поменяли. На всякий случай. Так что "Жарьте Ваши пентоды!!!" (С) Звук - "пугающий реализмом!!!" (С) 😱 Изменено 27 сентября 2022 пользователем Xpюн22 1 Цитата
Xpюн22 Опубликовано: 27 сентября 2022 Опубликовано: 27 сентября 2022 Плохой вакуум светится НЕ ТАК и не таким цветом как на фото Немого и моих! Свечение слюды в 5ц3с. 1 Цитата
noob Опубликовано: 27 сентября 2022 Опубликовано: 27 сентября 2022 всем спасибо) разобрался. то что у меня там творилось это исключительно мой косяк, а не лампы. и с раскачкой тоже мой косяк(и, наверное в схеме которую я собирал). прикрутил смещение с всё стало гораздо гораздее: 1. свечение в электродах и на слюде практически пропало(да и светилось там сине-голубым. при чём больше таки синим) 2. снижение Uсм снизило требования к драйверу, но и перевело выходной каскад в более высокотоковый режим. теперь в покое все аноды суммарно рассеивают 100Вт, но и если на 75Вт настроить, то жить можно. правда попёрдывания начинают лезть. 3. не знаю сколько дури сейчас усь валит в нагрузку, но орёт так что дома даже днём продолжать настройку уже стрёмно. да и нечем особо.. из оборудования только генератор Л31, мультиметр, гитара и уши) ну и "кабинет" 2х12" где почитать про классы усиления?(в частности интересуют AB; AB1; AB2; B) а то я с этими режимами уже что-то перестал понимать что делаю и в каком режиме у меня выходной каскад работает теперь Цитата
KAA Опубликовано: 27 сентября 2022 Опубликовано: 27 сентября 2022 27.09.2022 в 16:49, noob сказал: ...что говорит о плохом качестве вакуума т.к. в вакууме газа быть не должно На эту мысль наводит также красноватый цвет нагретого катода с пониженной температурой, характерный для торированных карбидированых катодов, но не для оксидных. 27.09.2022 в 19:03, noob сказал: AB; AB1; AB2; B В любой книжке по усилителям. Класс АВ, если рассматривать его работу на синусоидальном сигнале, означает, что на протяжении периода усиливаемого сигнала не существует момента времени, в который обе выходные лампы были бы закрыты, и существуют такие промежутки времени, в которые проводят ток сигнала либо обе выходные лампы, либо только одна из них. Класс В означает, что каждая из ламп открыта в течение одного полупериода, и они обе закрыты в момент перехода сигнала через 0. Класс АВ1 означает, что лампы работают без сеточных токов. АВ2 - соответственно с сеточными токами (при напряжении смещения большем нуля; на деле смещение может быть и небольшим отрицательным - это зависит от величины термотока сетки). Для работы с сеточными токами предназначены так называемые "правые" лампы. Этот режим позволяет отдавать в нагрузку усилителя большую мощность при прочих равных условиях, но требует от драйвера способность отдавать в нагрузку большие токи и работать на малое сопротивление. Реально реализуется обычно либо при непосредственной, либо трансформаторной или дроссельной связи с драйвером. 1 Цитата
Gegen Опубликовано: 27 сентября 2022 Опубликовано: 27 сентября 2022 38 минут назад, noob сказал: где почитать про классы усиления?(в частности интересуют AB; AB1; AB2; B) а то я с этими режимами уже что-то перестал понимать что делаю и в каком режиме у меня выходной каскад работает теперь http://zzxm.narod.ru _ Книга Цыкина «Трансформаторы низкой частоты» http://sergeev21.narod.ru/teo.htm Главы по электровакуумным приборам из учебника Бодиловского. Электронные усилители. Учебник Рамма. Проектирование и расчет ламповых усилителей ЗЧ. Автор А.А.Ризкин http://www.nehudlit.ru/books/detail1186185.html Усилители низкой частоты на электронных лампах. Войшвилло Г. В. http://www.radiolamp.ru/library/mrb/0.php 0029. Малинин Р.М. Усилители низкой частоты. http://www.radiolamp.ru/library/mrb/1.php 0183. Малинин Р.М. Усилители низкой частоты (2-е изд.). http://www.radiolamp.ru/library/mrb/6.php 0672. Г.С.Цыкин. Усилители электрических сигналов. (М.: Энергия, 1969) 3 Цитата
немой Опубликовано: 27 сентября 2022 Опубликовано: 27 сентября 2022 3 часа назад, немой сказал: Вот это фото проблемной лампы 6С19П... после включения светится минут 10... при повторном включении всё повторяется ... 2 часа назад, Xpюн22 сказал: Плохой вакуум светится НЕ ТАК и не таким цветом как на фото Немого и моих! Внесу поправку , на фото 19-шка с первого включению светилась малиновым цветом при 50 вольтах анодного , при прогоне с постепенным повышением анодного в последсвии цвет изменился до синего .... Кстати ГУ-50 с помоечного хранения и кородирующими шляпами не просто светятся но ещё и стреляют даже всего при 200 вольтах 2 сетки и Анодного... 50/50.... Цитата
noob Опубликовано: 27 сентября 2022 Опубликовано: 27 сентября 2022 всё.. не могу больше.. надоело! только начало всё нормально работать и тут выясняется что у двух из трёх 6р3с аноды красные при 28Вт в покое с одного баллона! хотелось бы поставить гу19, но у меня есть только одна. в связи с этим вопросы: 1. какова полоса пропускания по НЧ у выходника от ту100? 2. как она изменится после перемотки на метод Z с перекрёстным соединением обмоток?(у меня транс перемотан именно так) 3. как она изменится при установке пары ГУ50? (знаю что у пары ГУ50 Ri в 8 раз больше чем у трёх 6р3с) 4. подойдёт ли для гу50 режим Ea=480v Ug2=240v Ia=80mA при Rg1=23,9k и сколько в таком режиме получится эффективной мощности снять? Цитата
KAA Опубликовано: 27 сентября 2022 Опубликовано: 27 сентября 2022 1 час назад, noob сказал: хотелось бы поставить гу19, Не надо. С пары 807 в классе АВ1 можно снять пятьдесят с лишним ватт, если их до предела не жарить, и до семидесяти, если жарить, а в классе АВ2 - соответственно до 80 и 120. Есть ещё ГУ-50, с пары которых опять-таки ватт до 70 можно снять без особых проблем и с отличным качеством звучания, только прогрев долгий нужен перед работой. Цитата
noob Опубликовано: 27 сентября 2022 Опубликовано: 27 сентября 2022 (изменено) 6 минут назад, KAA сказал: Не надо. С пары 807 в классе АВ1 можно снять пятьдесят с лишним ватт, если их до предела не жарить, и до семидесяти, если жарить, а в классе АВ2 - соответственно до 80 и 120. Есть ещё ГУ-50, с пары которых опять-таки ватт до 70 можно снять без особых проблем и с отличным качеством звучания, только прогрев долгий нужен перед работой. а что по нч? гу50 у меня есть несколько штук и долгий прогрев вообще никак не пугает. я только рад буду их применить, но здесь балом выходной транс правит.. он рассчитан на лампы с очень низким внутренним сопротивлением, чего не скажешь о паре гу50, тем более против запараллеленых трех штук 6р3с. даже против трех гу19 дофига получается. г807 есть только одна, а одной здесь сыт не будешь. есть 6п45с, которые в уо15 попросту не влезут + без обдува это бессмысленная затея. Да и по разбросу они не многим лучше тех же 6р3с. Изменено 27 сентября 2022 пользователем noob Цитата
KAA Опубликовано: 27 сентября 2022 Опубликовано: 27 сентября 2022 28.09.2022 в 02:39, noob сказал: г807 есть только одна, Дружище, 807-е, даже высоковакуумные старых годов хороших заводов, покупаются до сих пор за вполне себе символические цены. Пара хороших анодных колпаков Джеймс Миллен или что-то подобное, пара панелек Amphenol, E.F.Johnson, National или типа того (Милленовских Вы не достанете), и будет Вам счастье! А ещё есть прекрасная и недорогая лампа 3С24, крохотная фитюлька, которая с пары себя позволяет снять до 110 ватт в режиме АВ2 (но там транс неординарный нужен), а при ординарном на 12К и анодном 750 вольт - до 60. А ещё есть мостовой режим - слышали о таком? Не люблю я лампы параллелить, не инженерное это решение. Цитата
noob Опубликовано: 27 сентября 2022 Опубликовано: 27 сентября 2022 (изменено) это всё неподходящие варианты. есть готовый выходной транс от ту100, силовой от уо15 и ту100 и шасси от них. из этого надо склепать гитарный оконечник на тех лампах что есть. и покупать что-либо ещё сейчас мне, мягко говоря, не с руки. мостовой режим тоже не очень-то инженерное решение Изменено 27 сентября 2022 пользователем noob Цитата
VSS Опубликовано: 28 сентября 2022 Опубликовано: 28 сентября 2022 11 часов назад, noob сказал: 6р3с. а так-то ГУ19 на НЧ работает прекрасно. там где 6р3с краснеет не выходя даже в рабочий режим ГУ19 прекрасно отдаёт свои 36Вт куда нужно. и без оказий Краснеет от кривых рук повторяющих схемотехнические ошибки. В том же ТУ 100 эти лампы прекрасно работали годами и до сих пор работают! На счет половинок ГУ-19 вы уверенны, что у них разброс не меньше чем у 6р3с-1? На мой взгляд 6р3с-1 все же предпочтение для УНЧ, тем паче в вашем случае разброс половинок не так важен т.к. лампы будут работать паралельно. За основу оконечника можно взять схему того ТУ100 перемотав вторичку твз под нужную вам нагрузку, а в перед прикрутить что то из 12 часов назад, noob сказал: хороший звук, 100Вт в нагрузку, надёжность. Для чего 100ватт в гитарную голову! Вы не оглохните? По поводу хорошего звука, оного набора того, что у вас есть явно не достаточно да и важно это для унч ги́тарника работающего с перегрузом? 1 Цитата
noob Опубликовано: 28 сентября 2022 Опубликовано: 28 сентября 2022 (изменено) 2 часа назад, VSS сказал: Для чего 100ватт в гитарную голову! Вы не оглохните? нисколько. для большого зала самое оно. 2 часа назад, VSS сказал: это для унч ги́тарника работающего с перегрузом? унч гитарный, работает даже без подгруза. перегруз формируется примочками/ламповым преампом. оконечник должен вести себя(точнее он УЖЕ)как полностью линейный. По звуку же, на мой взгляд, Уильямсон лучше! 2 часа назад, VSS сказал: За основу оконечника можно взять схему того ТУ100 перемотав вторичку твз под нужную вам нагрузку, а в перед прикрутить что то из вечной классики и чего это я сразу об этом не подумал? можно же было взять и сделать одноламповый ФИРН из 6ф3п/5п, при этом оставив гридлики по 6.8к и катодные резисторы по 2ома как и было🤦♂️ Изменено 28 сентября 2022 пользователем noob Цитата
Phlanger Опубликовано: 29 сентября 2022 Опубликовано: 29 сентября 2022 27.09.2022 в 01:21, noob сказал: есть несколько штук 6с45п и нет понимания куда её приткнуть Продать аудевофилитикам, например. Ума не приложу, куда её в гитарном усилителе. 27.09.2022 в 01:21, noob сказал: насколько это будет надёжно для выходного каскада на тетродах Если чисто от балды, то если выходное напряжение УМа при сбросе нагрузки возрастает не более, чем в два раза, то можно будет жить долго и Щщястлево. Вот тут решали ту же проблему местной ООС и в другой терминологии . 27.09.2022 в 15:45, Xpюн22 сказал: Плохой вакуум светится НЕ ТАК и не таким цветом Часто путают два отдалённо похожих совершенно разных явления - фиолетовое свечение стекла от потока электронов и голубое-розовое от газа в баллоне. 6П3С фиолетовым светятся почти все, это совершенно здоровое явление. 27.09.2022 в 22:28, noob сказал: у двух из трёх 6р3с аноды красные при 28Вт в покое с одного баллона! Так смещения им добавить. Делов-то... 28 Ватт в покое- это усилитель класса А. Всем хорош, только совсем негитарный. 27.09.2022 в 22:28, noob сказал: какова полоса пропускания по НЧ у выходника от ту100 Смутно помню, что у меня от двадцати герц понизу играли. Остальное не помню. В том числе от ламп зависит, от Ri. После перемотки - да кто жъ его знает... Смотря какая индуктивность получилась. 27.09.2022 в 22:28, noob сказал: подойдёт ли для гу50 режим Ea=480v Ug2=240v Ia=80mA при Rg1=23,9k и сколько в таком режиме получится эффективной мощности снять? На мой вкус, никаким боком не подойдёт. Сорок Ватт на баллоне высаживать конешно можно, но зочемъ... В двухтактном усилителе были у меня ГУ-50 при анодном под 450 Вольт, экранное было Вольт 350, ток покоя где-то 20...30 миллиАмпер на лампу, выхлопа было под полста Ватт с трансформаторами от УМ-50. 1 1 Цитата
Phlanger Опубликовано: 29 сентября 2022 Опубликовано: 29 сентября 2022 28.09.2022 в 00:39, noob сказал: есть 6п45с, которые в уо15 попросту не влезут + без обдува это бессмысленная затея. Ничего не знаю, я без обдува обошёлся. Причём "в первом варианте" я переборщил с анодным напряжением, выхлопа вышло 170 Ватт на канал. Пришлось поставить второй силовой трансформатыр поскромнее. 1 Цитата
KAA Опубликовано: 29 сентября 2022 Опубликовано: 29 сентября 2022 3 часа назад, Phlanger сказал: Китайские фАрфоровые совершенно годные. Как ни удивительно. Не сомневаюсь. Вот только когда разработчик кабелей Чернов Аудио Игорь Перепелов по моей наколке поменял всего лишь колпачки входного каскада своего усилителя с китайских на милленовские - сказал, что будто купил новый. А уши у него очень прямые, это я готов подтвердить всегда и в любое время, не говоря уже о том, что чел сам играет на трубе и скрипке и всё что надо слышит. 1 Цитата
Phlanger Опубликовано: 29 сентября 2022 Опубликовано: 29 сентября 2022 ...а потом пришли жена с собакой и заставили заново переслушать всю фонотеку, ну да. Все мы не раз и не два встречали эти истории про Чюдатворнаи Палосачьки. 2 Цитата
KAA Опубликовано: 29 сентября 2022 Опубликовано: 29 сентября 2022 1 час назад, Phlanger сказал: .. Чюдатворнаи Палосачьки. Дима, дружище, ты на полосочки применительно к твоему покорному слуге не очень-то налегай, ладно? Я не Аббас и отродясь ничем подобным не болел, но разницу между звучанием китайских поделок и милленовских изделий слышу уверенно и при всём моём искреннем к тебе почтении в содержательных сомнениях на эту тему не нуждаюсь, да и до сих пор никто из тех, кому я подобного рода советы давал, на меня за них не обиделся. Кстати, усилитель был китайский, просто исключительно качественно смонтированный и из очень неплохих компонентов, ну и на адекватные 2А3 и 5U4G 30-40-х годов Михалыч не жмотился. 1 Цитата
VSS Опубликовано: 29 сентября 2022 Опубликовано: 29 сентября 2022 28.09.2022 в 15:16, noob сказал: и чего это я сразу об этом не подумал? Еще вам для размышления Ломо У0-4 Цитата
Phlanger Опубликовано: 29 сентября 2022 Опубликовано: 29 сентября 2022 ...да мать его! Кому таких четверых? Цитата
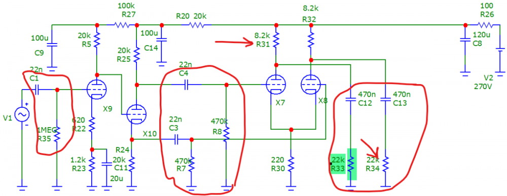
noob Опубликовано: 29 сентября 2022 Опубликовано: 29 сентября 2022 (изменено) 7 часов назад, Phlanger сказал: Кому таких четверых? заносииите!))) кстати.. а чего там делает надпись "ГУ50" на силовике? 17 часов назад, Phlanger сказал: я предлагал повторить УО!-15\ТУ-100 а я отказался и звуком вполне доволен. Уильямсон -- уэщщЬ! даже на 6р3с. надо теперь понять почему от питания фон лезет и хрен с ним... пусть так и останется на этих же лампах.. может когда-то сдам в перемотку на гу50, но не сейчас это уж точно. 18 часов назад, Phlanger сказал: 28 Ватт в покое- это усилитель класса А. Всем хорош, только совсем негитарный так и сделал. и только так я смог пофиксить попёрдывания и паразитные генерации на пиковых значениях сигнала) в итоге получилось довольно забавно... имеем тетродное включение 6р3с 3шт впараллель, 28Вт * 3 = 85,6Вт в классе А? а что так можно было чтоли? насчёт гитарности я вот прям совсем не понял.. на эквивалент нагрузки(8ом) легко выжимаются 28вольт. по U^2/R получается 98Ватт. правда это я выжимал ещё с более-менее глубокой ОООС и только синусоидой 400Гц с генератора. размах был где-то 3,5-4,5вольт. Если речь шла о звуке, то вполне себе гитарный саунд получился) я же коррекцию по нч и вч драл то с месы, то с бугеры)) вч срезаны до 8-10кГц, нч до 35-40Гц. и это всё по -3дБ. чо не так-то?)) стрелками и кружочЬками помечены места, изменение которых из негитарной схемы сделали очень даже гитарную: (первый каскад всё ещё 6н1п, второй -- 6н6п) если кто не верит что гитарный уильямсон = лютая уэщщь -- попробуйте сами! лично мне почему-то лонгтейл делать уже не хочется)) ... и параллельно R33R34 по кондёру на 1нф(хотя мне с 470пф больше нравится) Изменено 29 сентября 2022 пользователем noob Цитата
Рекомендованные сообщения
Присоединяйтесь к обсуждению
Вы можете опубликовать сообщение сейчас, а зарегистрироваться позже. Если у вас есть аккаунт, войдите в него для написания от своего имени.