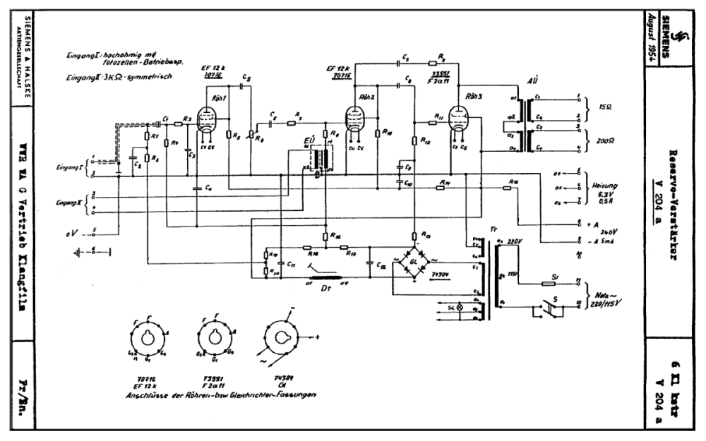
Gegen Опубликовано: 15 апреля 2025 Опубликовано: 15 апреля 2025 Сименс Клангфильм, однотакник V-204, Pout~10W. 3 Цитата
ВВФ58 Опубликовано: 15 апреля 2025 Опубликовано: 15 апреля 2025 Какие отечественные лампы подойдут в данную схему и подойдут ли? И вдогон вопрос:нужен ли вход с тр-ом? Цитата
KAA Опубликовано: 15 апреля 2025 Автор Опубликовано: 15 апреля 2025 Очень примерный аналог F2a11 - 6П36С. У ЕF12k аналога нет, совсем уж примерный аналог по совокупности характеристик и свойств - 6Ж7, 6Ж1Ж, 6Ж1Л. Цитата
KAA Опубликовано: 15 апреля 2025 Автор Опубликовано: 15 апреля 2025 2 часа назад, ВВФ58 сказал: нужен ли вход с тр-ом? Для меня усилитель без балансного входа не представляет ценности. Но это лично для меня. Цитата
Gegen Опубликовано: 16 апреля 2025 Опубликовано: 16 апреля 2025 ВВФ58. В преде можно применить 6Ж7, 6Ж1Л, 12Ж1Л(накал 12В) C оконечной сложнее, более подходит не наша КТ77, в кр случае - ЕЛ34. Несимметричный вход для зв. сигнала от фотоэлемента, трансформаторный - от преда с магнитной головкой. 1 Цитата
Gegen Опубликовано: 10 августа 2025 Опубликовано: 10 августа 2025 шведский РР: Hagstrom310_shveden.amp.pdf 1 Цитата
alss Опубликовано: 12 января Опубликовано: 12 января 6SN7, народ разберется, эта парочка в аналогах к сотне лет подбирается, нас переживет. Цитата
kuly-s Опубликовано: 17 января Опубликовано: 17 января Всем добрый день ! Какая выходная мощность этого усилителя? Цитата
Gegen Опубликовано: 18 января Опубликовано: 18 января Привет, Сергей! Рout порядка 35W. Удачи! Цитата
Рекомендованные сообщения
Присоединяйтесь к обсуждению
Вы можете опубликовать сообщение сейчас, а зарегистрироваться позже. Если у вас есть аккаунт, войдите в него для написания от своего имени.