Перейти к публикации
SONUS - сообщество

Листая старые журналы...


Рекомендованные сообщения

Опубликовано:
12 часов назад, alex-amur сказал:

Понятно. Просто я пока со всем ламповым на "Вы", а в схемах БП для ПП техники, чем я больше всего занимался, точно не встречал.

А оно там надо?В ПП я давненько активно повторялси,но,просто из любопытства,сделал 6ф3п,и не один потом понял,как глубоко заблуждался.Удачи и меняйте акустику.

Опубликовано: (изменено)

Добрый День коллеги! Наткнулся  вот на такую схему. Хотел бы послушать мнение коллег ! Есть ли смысл в этой схеме для повторения !?

D3A-E280F-300В.png

Изменено пользователем kuly-s
Опубликовано:
21 час назад, kuly-s сказал:

13.02.2025.

Добрый День коллеги! Наткнулся  вот на такую схему. Хотел бы послушать мнение коллег ! Есть ли смысл в этой схеме для повторения !?

Думаю, в макете для приобретения(закрепления) опыта.
1)В этой схеме при питании накалов 300В переменкой, непременно будет фон, не оч. большой, порядка 2-3, до 5мВ но хорошо слышимый с АС чувствительностью от 90дБ.
2)Лампы 300В - автосмещение, большое падение напряжения на катодных резистора, выходная мощность около 4х Вт,  при переводе с фиксированным - порядка 6Вт. 
3)В первом каскаде лампа с большой крутизной имеет удлинённый спектр гармоник, что ведёт к некоторой неестественности  звука.
4)Вых. трансфрматоры, при нагрузке 5к каскад имеет вторую гармонику 2,2%, при 5,6к -2%,  т.е.снизится всего на 0,2% -несущественно.
Референсные в этой схемы детали, схема - ординарна.
"Hеопытные разработчики часто попадают в ловушку, считая, что несколько
стратегически правильно расположенных прецизионных элементов дадут
устройство с прецизионными параметрами."- (Хоровиц и Хилл, глава 7)
В драйвере можно применить 6Ж11П. Удачи!
image.thumb.png.c4bc1ae6d9824cd3048ae8f6f44efee7.png
Опубликовано:

С3 для разнообразия можно соединить с катодом. Крутизна чуть меньше, но звучать 6ж11п  будет немного по-другому. Иногда даже интереснее, чем с С3 на аноде.

14.02.2025 в 19:26, kuly-s сказал:

ну вот если так правильно--соберу (единсвенное на драйвере в катоде 2 вольта а не 3)

Кстати, если добавить дроссель на 40-70 Гн, например Д58, и уменьшить сопротивление анодной нагрузки, то может быть совсем неплохо.  Про катушки зажигания не упоминаю, но все же ... 😉

Катушки Б114-118.jpg

  • 3 недели спустя...
Опубликовано:

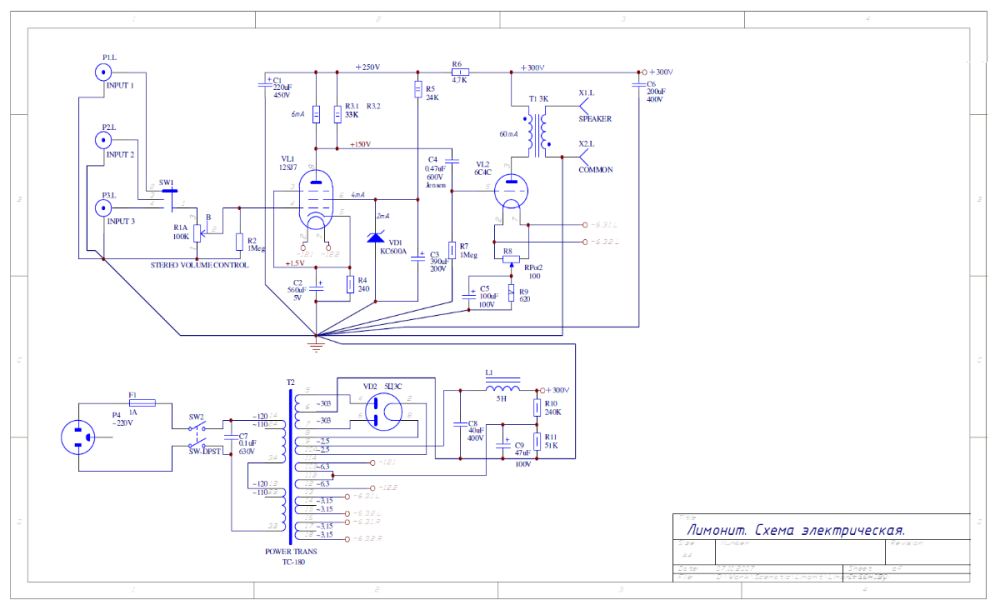
Перебирая свои "авуары",  нашёл схему, присланную мне Володей Прониным году в 2009м. Он её взял где-то в сети, "в центре"...то ли в Мск то ли СПб и сделал на макете.  Как он писал, изменил режим работы выходного каскада, увеличив напряжение питания и ток покоя вых лампы. Соответственно увеличив Рвых почти до 3х Вт и снизив кэффициент 3й гармоники примерно до 0,05%. В первом каскаде можно применить 6Ж8 с накалом 6,3В.

image.thumb.png.df5fb6c53b200fb384b2950110b2c9a3.png

Опубликовано:
On 3/5/2025 at 7:46 AM, Gegen said:

Перебирая свои "авуары",  нашёл схему, присланную мне Володей Прониным году в 2009м. Он её взял где-то в сети, "в центре"...то ли в Мск то ли СПб и сделал на макете.  Как он писал, изменил режим работы выходного каскада, увеличив напряжение питания и ток покоя вых лампы. Соответственно увеличив Рвых почти до 3х Вт и снизив кэффициент 3й гармоники примерно до 0,05%. В первом каскаде можно применить 6Ж8 с накалом 6,3В.

image.thumb.png.df5fb6c53b200fb384b2950110b2c9a3.png

 

Вызывает сомнение малое сопротивление нагрузки 1й лампы, и ток покоя 2й сетки 4,  у неё в даташите  0,8 - 0,9мА, max-1.

Опубликовано:
11 часов назад, FreddyLu сказал:

Вызывает сомнение

Таки да, вызывает сомнение. Чтобы на катодном сопротивлении 240 Ом упало полтора вольта, через него должен течь ток 6,25 миллиампера, и это суммарный ток анода и экранной сетки. Как легко видеть, это не лепится с указанными режимами, хотя падение напряжения на анодном сопротивлении - 100 вольт при токе 6 миллиампер - совпадает. Вполне возможно, что ток экранной сетки, указанный на схеме, завышен более чем на порядок, поскольку для получения тока экранной сетки 4 миллиампера при напряжении 100 вольт лампа 12SJ7 должна работать в режиме нулевого смещения на управляющей сетке с анодным напряжением вольт 20. А через резистор R5 при указанных на схеме напряжениях должен течь ток 8,3 миллиампера, что при токе через стабилитрон 2 миллиампера, как там указано, совершенно невозможно: 12SJ7 не всосёт в этих режимах 6,3 миллиампера в экранную сетку никак даже если будет, как тот рак, на горе свистеть от натуги.

Опубликовано: (изменено)
05.03.2025 в 08:46, Gegen сказал:

Перебирая свои "авуары",  нашёл схему, присланную мне Володей Прониным году в 2009м. Он её взял где-то в сети, "в центре"...то ли в Мск то ли СПб и сделал на макете.  Как он писал, изменил режим работы выходного каскада, увеличив напряжение питания и ток покоя вых лампы. Соответственно увеличив Рвых почти до 3х Вт и снизив кэффициент 3й гармоники примерно до 0,05%. В первом каскаде можно применить 6Ж8 с накалом 6,3В.

image.thumb.png.df5fb6c53b200fb384b2950110b2c9a3.png

 

Анатолий  Иосифович , здравствуйте !

Это схема Мусатова -Разина Лимонит. Усилитель играет замечательно, слушал у них в "творческой студии".

06.03.2025 в 15:58, FreddyLu сказал:

 

Вызывает сомнение малое сопротивление нагрузки 1й лампы, и ток покоя 2й сетки 4,  у неё в даташите  0,8 - 0,9мА, max-1.

не сомневайтесь ни разу - на 2 сетке 100 В.+/-3 В

06.03.2025 в 22:32, KAA сказал:

Таки да, вызывает сомнение. Чтобы на катодном сопротивлении 240 Ом упало полтора вольта, через него должен течь ток 6,25 миллиампера, и это суммарный ток анода и экранной сетки. Как легко видеть, это не лепится с указанными режимами, хотя падение напряжения на анодном сопротивлении - 100 вольт при токе 6 миллиампер - совпадает. Вполне возможно, что ток экранной сетки, указанный на схеме, завышен более чем на порядок, поскольку для получения тока экранной сетки 4 миллиампера при напряжении 100 вольт лампа 12SJ7 должна работать в режиме нулевого смещения на управляющей сетке с анодным напряжением вольт 20. А через резистор R5 при указанных на схеме напряжениях должен течь ток 8,3 миллиампера, что при токе через стабилитрон 2 миллиампера, как там указано, совершенно невозможно: 12SJ7 не всосёт в этих режимах 6,3 миллиампера в экранную сетку никак даже если будет, как тот рак, на горе свистеть от натуги.

Анатооий, здравствуйте . Поменяйте местами ток 2 сетки и ток через  стабилитрон, и все встанет на свои места.  Общий ток через резистор 2 сетки 6,25 мА и этот ток как-то распределяется между стабом и сеткой.  

Изменено пользователем Ден123
Опубликовано:
31 минуту назад, Ден123 сказал:

Поменяйте местами ток 2 сетки и ток через  стабилитрон, и все встанет на свои места. 

Да, 6,25, там 150 вольт падения, а не 200, это я чего-то сглючил. Но даже 2 миллиампера для этой лампы в этом режиме всё равно много, должно быть минимум вдвое меньше.

Опубликовано:
27 минут назад, KAA сказал:

Да, 6,25, там 150 вольт падения, а не 200, это я чего-то сглючил. Но даже 2 миллиампера для этой лампы в этом режиме всё равно много, должно быть минимум вдвое меньше.

На 2-й сетке однозначно 100 В.  Даже если ток 2-й сетки 0,1 ма, то кс600 легко заберет оставшиеся 6,15 мА. 

Опубликовано:
1 час назад, Ден123 сказал:

кс600 легко заберет оставшиеся 6,15 мА. 

А это да, не вопрос. Да и там больше чем 0,1 будет, и существенно. Но мы-то речь ведём о том, что на схеме нарисовано.

Опубликовано:
9 часов назад, KAA сказал:

мы-то речь ведём о том, что на схеме нарисовано.

Согласен. Когда делал такой драйвер, даже не пришло в голову посмотреть на токи - на сетке 100 в,  работает хорошо, значит ура!  )))

Опубликовано:

Анатолий Иосифович, если бы Вы делали такой усилитель для себя, по какой схеме и с режимами делали бы 
1й каскад на 6Ж8?

С уважением, Андрей.

Опубликовано:

В общем, усилитель построен грамотно, для себя я бы чуть апгрейдил.

1. В  выходном каскаде поставил конденденсатор ультрапат.
2. При Еа выходного каскада - 300В, уменьшил развязывающий  резистор, сделав Еа драйвера 290-280В.
3. Увеличил Ra первой лампы до 30к, добавив этим динамич коэф. усиления.

Аттач.

image.thumb.png.93c08a7d717f7d6b4d44ea8196516e46.png

  • 4 недели спустя...
Опубликовано:
22 часа назад, ВВФ58 сказал:

А есть ли смысл ставить ЕF86 в ФИ в триодном режиме?

EF86 - если она есть в тумбочке - вообще хороша в триодном режиме как таковая, очень линейна и прекрасно звучит.

Опубликовано:
7 часов назад, KAA сказал:

EF86 - если она есть в тумбочке - вообще хороша в триодном режиме как таковая, очень линейна и прекрасно звучит.

Успешно применяю на входе триодного фонокорректора. 

Опубликовано:
12 часов назад, Xpюн22 сказал:

Успешно применяю на входе триодного фонокорректора. 

Давняя, пока не реализованная мысль: 86-я в триоде - в первом каскаде корректора, и в пентоде - во втором.

Опубликовано:
09.04.2025 в 08:47, KAA сказал:

Давняя, пока не реализованная мысль: 86-я в триоде - в первом каскаде корректора, и в пентоде - во втором.

Где-то, помнится, такое встречалось... В "легендарном винтаже", каком-то... 

Присоединяйтесь к обсуждению

Вы можете опубликовать сообщение сейчас, а зарегистрироваться позже. Если у вас есть аккаунт, войдите в него для написания от своего имени.

Гость
Ответить в теме...

×   Вставлено в виде отформатированного текста.   Вставить в виде обычного текста

  Разрешено не более 75 эмодзи.

×   Ваша ссылка была автоматически встроена.   Отобразить как ссылку

×   Ваш предыдущий контент был восстановлен.   Очистить редактор

×   Вы не можете вставить изображения напрямую. Загрузите или вставьте изображения по ссылке.

  • Сейчас на странице   0 пользователей

    • Нет пользователей, просматривающих эту страницу.
×
×
  • Создать...