Перейти к публикации
SONUS - сообщество

Климентий

Участники
  • Публикаций

    199
  • Зарегистрирован

  • Посещение

  • Дней в лидерах

    13

Все публикации пользователя Климентий

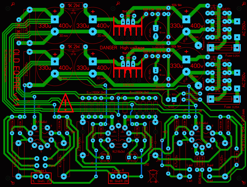
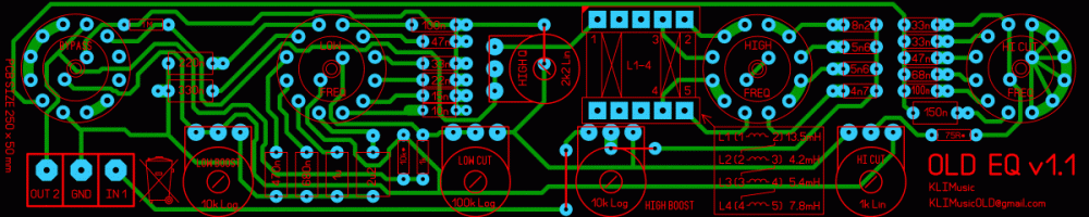
  1. Большие вопросы у меня по основной плате с лампами и блоком питания. В угоду компактности и односторонней разводке пошел на компромисы и сознательно нарушил некоторые правила трассировки для высокоомных цепей... в результате имею непобедимый легкий фон... причем фон не устраняется абсолютно никак... отключал накал на ходу не помоогло, анодное отключал на ходу , думал по анодному фильтрация недостаточна... не помогло... транс выносил за пределы конструкции на длинных проводах... безрезультатно.... вывод один... трассировка платы неверная.... поэтому прошу опытных коллег предложить варианты корректировки платы для устранения моих косяков... соответственно итоговый вариант платы будет доступен участникам...
  2. У меня именно так и реализовано... Но есть сомнения в корректности выбранных режимов всех каскадов... Вот собственно реализация. Если интересно могу выложить модели в программе Multisim 10. Плату печатную и тд. Для обсуждения и оптимизации. Есть вопросы по разводке платы... Хотел бы обсудить со специалистами... Ну и интересный ролик с ютуба по данному аппарату
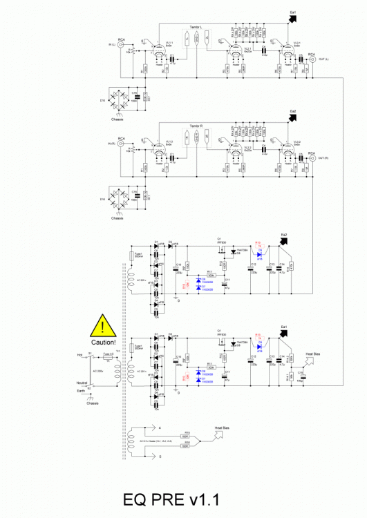
  3. Не оставляют идеи реализации хорошего лампового темброблока. Предлагаю к обсуждению эту схему Схема коррекции очень гибкая, лично опробовал её. Но хочется разобраться с активной частью... Т.е. обойтись без трансформаторов на входе и выходе, и заменить вход и выход ламповыми каскадами... Интересно обсудить...
  4. Также разработаны корпуса в 3d редакторе КОМПАС 3d для изготовления на лазере в заводских условиях
  5. Продам комплект деталей для сборки моноблоков на основе усилителя Анатолия Манакова на гу29 и 6ф12п... В комплеет входят: - две собранные моноплкты; - панельки и колпачки для ламп; - лампы гу29 - 16шт; - лампы 6ф12п - 70шт. Всё лампы промаркированы. С каждой лампы снята ВАХ на цифровом приборе. Лампы отсортированы в квартеты с точностью 1-2%. Дополнительно есть модель усилителя для симулятора схем Multisim 10. Закончить проект нет времени. Лежит уже второй год. Решил отдать в хорошие руки. Отправлю любым видом доставки. Территориально нахожусь на Дальнем Востоке. Цена 20т.руб. за весь комплект.
  6. Климентий

    6П36С - Старых годов

    Новые?
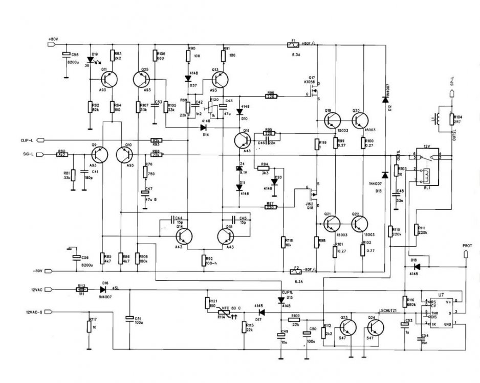
  7. В целях эксперимента собрал транзисторные моноблоки да ещё и с импульсным питанием... В общем нарушил всё заповеди лампового аудиофила... Итог... Отличное нейтральное чистое звучание... Никаких намёков на фон, шум и тд... На борту каждого моноблока схема УМЗЧ Импульсный блок питания http://darkamp.ru/nadezhnyy-iip-na-ir2153/ Защита от постоянки на выходе...и по температуре выходных транзисторов... И готовые моноблоки...
  8. Да это понятно... Но у меня был вопрос именно по схеме которую я привёл... Часть термо контроля работает странно...
  9. Коллеги, заморочился схемой защиты акустики от постоянки и по температуре транзисторов выходного каскада усилителя. Оригинальная схема... После некоторых преобразований схема получилась такой Характеристик NTC резистора в файле NTC 10K (расчет делителя).xlsx Печатная плата тут APEX DC Protect NE555.lay6 Модель для симулятора Proteus тут Proteus + FlowCode.rar Не могу понять логику работы данного устройства. По постоянке срабатывает идеально, хоть от "+" хоть от "-". Но вот с NTC 10к датчиком, не все понятно. Не понятно как настроить данную часть схемы. Может кто-то имел дело с такой схемкой...
  10. Друзья... Я тоже с вами! Рад всех видеть...
×
×
  • Создать...