Перейти к публикации
SONUS - сообщество

Климентий

Участники
  • Публикаций

    199
  • Зарегистрирован

  • Посещение

  • Дней в лидерах

    13

Все публикации пользователя Климентий

  1. Климентий

    SE EL34, 6П3С ...

    Нет у меня на трансформаторе отдельной обмотки для смещения, делаю в условиях имеющихся ограничений ... А смещение от анодной обмотки неоднократно фигурировало в схемах обсуждаемых на портале...
  2. Климентий

    SE EL34, 6П3С ...

  3. Климентий

    SE EL34, 6П3С ...

    И соответственно 6п7с (Uc2=300в)
  4. Климентий

    SE EL34, 6П3С ...

    Перед сборкой усилителя сделал замеры ламп для отбора по параметрам и проверки исправности ламп... 6ж11п (псевдотриодное включение, все сетки на аноде)... может пригодится кому-то
  5. Климентий

    SE EL34, 6П3С ...

    Что-то медленно но верно вырисовывается...
  6. Евгений, а может ооос нужна для снижения выходного сопротивления пентода ? Тогда глядишь и по нч отдача будет...
  7. Евгений твз намотаешь другие и может измениться тональный баланс... И все прелести макета исчезнут 😁
  8. Климентий

    SE EL34, 6П3С ...

    Возможно... Но несколько я понимаю... Назначение у общей оос и и параллельной разные...? Параллельная не охватывает твз и соответственно все недостатки твз остаются нетронутыми? А параллельная ос больше влияет на выходное сопротивление первого каскада? Анатолий, много мы тут без вас намоделировали... Как дилетанты... 🙂 просим вашего авторитетного мнения ...
  9. Климентий

    SE EL34, 6П3С ...

    Глубокая ооос до 1ком ... Какие последствия? Кроме снижения чувствительности по входу...
  10. Климентий

    SE EL34, 6П3С ...

    Я проверял первый каскад отдельно более менее ровно работает... Но как только ооос подключаю сразу искажения первого аскада растут... И появляется 3я гармоника высокая на выходе первого аскада рина выходе усилителя соответственно... Пробовал триодный режим... Сглубокой ооос...на выходе одна 2я гармоника присутствует... Но ее много даже на малой громкости... Поэтому все таки тетрадный режим получше будет... Похоже что модели ламп в симуляторе неточные, тк параметры напряжения и ток при симуляции не соответствуют расчетным режимам на ВАХ которые Анатолий Манаков давал в начале темы для 6ж9п в триоде.
  11. Климентий

    SE EL34, 6П3С ...

    У меня в усилителе 6п3с терпят 24вт ... Правда в триодном режиме... В тэтроде не пробовал так нагружать еще... Будем пробовать...
  12. Климентий

    SE EL34, 6П3С ...

    Для первого каскада считал обвязку по первой вах. Может попробовать режим второй вах?
  13. Климентий

    SE EL34, 6П3С ...

    А если ооос поглубже сделать? Запас чувствительности по входу есть? И спектр на выходе первого каскада посмотреть бы в данном режиме... Если не затруднит... Симулятор MC9 скачал пока поставить не получилось... Ломать его нужно... 😞
  14. Климентий

    SE EL34, 6П3С ...

    Нашел на другом сайте... Может пригодится кому... SE усилитель EL34, пентод с ООС, с выходной мощностью до 10Вт От автора: В 2010г по просьбе товарища, я разработал и помог ему собрать SE усилитель EL34, пентод с ООС, с выходной мощностью до 10Вт при КНИ до 3-3,5%, и 8Вт КНИ около 1,5%. Выходной каскад был с переключением в UL 33%, первый вариант с выходным трансформатором на железе ОСМ-,01, поэтому общая ООС с вторичной обмотки в катод 1й лампы, 1я лампа 6Ж3, кен 5Ц4С. Источник — SONY CDP XA5ES, АС — «Корвет 150АС-001»
  15. Климентий

    SE EL34, 6П3С ...

    Поделитесь вашей моделью пожалуйста. Интересно сравнить. Вы же в MicroCap моделируете? У меня Multisim...
  16. Климентий

    SE EL34, 6П3С ...

    Да, в тетрадном. Как вариант УЛ 50%, есть точка соединения катушек на твз.
  17. Климентий

    SE EL34, 6П3С ...

    Точно... Вот это косяк... Опечатка ... Глаз замылился... А в целом номиналы обвязки верные?
  18. Климентий

    SE EL34, 6П3С ...

    Лампы 6п7с на выходе будут. Сопроситвлени приведенное первички ТВЗ около 2кОм. Цель не стоит получить мощность ... Цель использовать трансформатор силовой который есть в наличии. Поэтому анодное будет примерно 300в. Не знаю как резистор ОООС посчитать... Какой номинал там нужен... Да, забыл, на схеме в симуляторе упрощенно поставил один разделительный конденсатор и общее смещение на обе лампы выходных. По факту на каждую лампу будет отдельное смещение и свой разделительный конденсатор.
  19. Климентий

    SE EL34, 6П3С ...

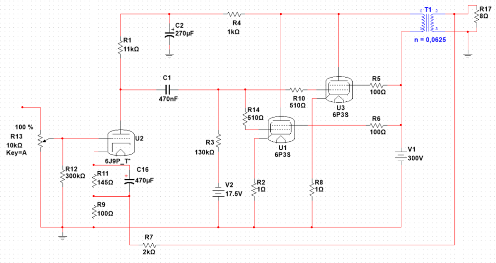
    Коллеги прикинул схему с учетом рекомендаций... прошу опытных посмотреть... Прошу помощи, т.к. вроде бы учел рекомендуемые режимы, а в симуляторе схема ужасно криво работает... не пойму где ошибка...
  20. Климентий

    SE EL34, 6П3С ...

    Так и сделал...
  21. Климентий

    SE EL34, 6П3С ...

    Анатолий, для чего 2 режима для лампы 6ж9п? Какой режим лучше?
  22. Климентий

    SE EL34, 6П3С ...

    Анатолий спасибо. У меня силовой транс имеет две полу обмотки по 128в... Если отдельно использовать то 180в на холостом ходу. Если последовательно включить 2 обмотки то получается 360в на холостом ходу, постоянное после выпрямителя. Надеюсь под нагрузкой и на дросселе упадет напряжение до нужных 300в...ну может немного больше будет... А Ua на выходном каскаде будет точно меньше 300в с учётом падения ещё на первичке ТВЗ. Поэтому нарушений не должно быть. Если не прав поправьте меня...
  23. Климентий

    SE EL34, 6П3С ...

    как в морге 🙂 портал погиб...
  24. Климентий

    SE EL34, 6П3С ...

    Есть в наличии ТВЗ однотактные Ra = 2 ком. Хочу собрать что-то похожее на это... Симулятор показывает странные цифры... искажения первого каскада огромные... не пойму или модели ламп у меня в симуляторе глючные или так и есть... но на выходе усилителя искажения меньше в 3 раза... компенсация? на схеме есть опечатка в линии смещения, лишняя точка соединения...не обращайте внимание.
  25. Какие будут режимы ламп 6П14П? Выходной трансформатор
×
×
  • Создать...