Климентий
Участники-
Публикаций
199 -
Зарегистрирован
-
Посещение
-
Дней в лидерах
13
Тип публикации
Профили
Форум
Articles
Галерея
Календарь
Файлы
Блоги
Все публикации пользователя Климентий
-
Платки приехали... Кстати есть лишние 3 комплекта. 1 плата - 1 моноканал, с блоком питания на борту.
-
Да, на 6ф5п. У меня их много, штук 60 наверно есть. 6ф3п даже в руках никогда не держал...
-
-
1. Анатолий ну нравятся мне печатные платы... Люблю красоту... И компактность. 1000шт делать не планирую... 2. Индуктивности формально нарисованы на схеме... Предполагались бусинки ферритовые на ножках панелек. Можно и мне ставить...
-
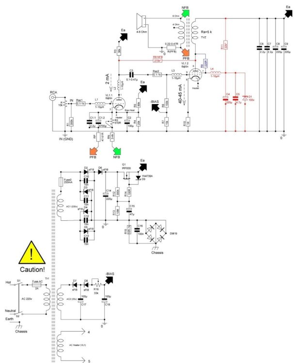
На суд общественности плату для усилителя на 6ф3п / 6ф5п. На плате избыточное количество компонентов, тк плату сделал универсальной для всевозможных схем этого распространённого усилителя. На плате и разные варианты ооос и пос и триодное и пентодное включение и тд...
-
Резистор ПОС нужно располагать как можно ближе к обмотке ТВЗ чтоб исключить длинные провода в цепи вторичной обмотки? Тип и мощность этого резистора? 5w керамику допустимо? И если исключить R17, C7 то Еа для первого триода увеличится... На величину падения на R17... В таком случае анодный резистор Ra триода нужно корректировать?
-
R17, C7 обязательны? Без них можно было как в классической вашей схеме? Если питание у меня будет ровное как струна с пульсациями менее 1мВ... Или лучше поставить их? ECL82 это аналог 6ф3п? Под 6ф5п корректировать схему нужно...
-
В пентоде ОООС понятно, понижает выходное сопротивление усилителя, выравнивает АЧХ, искажения снижает и тд... А в триодной версии 6ф5п ОООС возможно применить для нивелирования влияния слабого ТВЗ?
-
В общем все-таки решил сделать нормальные ТВЗ, железо у меня есть хорошее от самописцев КИП. И схему в триоде буду делать. Делал когда-то давно в триоде такой усилитель. Правда с твз-1-9 домотанным. Но запал в душу он мне... Помню звучал очень приятно. Формирую себе аудио стойку с разными усилителями. И этого малыша на 6ф5п тоже хочу в систему интегрировать, для ночных прослушиваний на малой громкости. А для пентодного включения у меня припасены 6с3п + 6п36с...
-
Анатолий, спасибо за ваши советы. Экранную сетку как лучше запитать от анодного? 10ком явно много... Нужно питание с низким сопротивлением?
-
Анатолий, так я подумал, и советуюсь с коллегами... Нахожусь в командировке, под рукой нет средств расчётов схем, поэтому решил посоветоваться собрать мнения, сформировать свое мнение. Всё у тем...
-
А режим тут выходного каскада 31мА это прям точно кто-то считал? Насколько помню 40-45мА для этой лампы рекомендуют обычно.
-
И как он по звуку? Тоже хочу пентодное включение попробовать. В сравнении с триодным? Мощность какая получается? Lm317 греется? Радиатор нужен ей? Стабилитрон в сетке какой стоит у вас?
-
Что-то у вас электролитов прям много... Можно схемку как у вас питание организовано?
-
Вариант интересный но запаса по анодному напряжению и по току накала на трансформаторе силовом нет. Поэтому только диоды с ДРОССЕЛЕМ или ПОЛЕВИКОМ. Какой лучше... Хотелось у общественности услышать ...
-
Коллеги. Собираю малыша на 6ф5п. Интересует мнение. В анодном питании предпочтительнее электронный фильтр на полевом транзисторе или железный дроссель? У меня есть твз1-9 лишние, могу применить его в качестве дросселя. Или нашёл недорого д20н (1,2Гн х 65мА). Расчёты сделал грубо, вроде бы д20н вполне справляется с фильтрацией при заданном токе 50мА. В части звука всё-же я-то поставить лучше дроссель или полевик? Плата универсальная можно любой вариант распаять. Также на плате есть доп питание на сетку для пентодного включения. На выход хочу поставить твз1-9 с доработкой (до мотать первичку до 3000вит, и вторичку домотать на 8 Ом). Для питания намотал вот такие Торы, диаметр 66мм высота 40мм. Конструкцию буду делать в виде миниатюрных моноблоков.
-
6с19п по 35р заберу всё 135шт.
-
Очередной гибридный усилитель
Климентий ответил в теме пользователя Phlanger в Гибридные каскады и устройства
В чем плюсы такой схемотехники? -
Заземление в аудио устройствах...
Климентий ответил в теме пользователя Климентий в Помехоустойчивость и помехозащищённость
нет, никакой условности тут нет. диодный мост именно так включен в схему заземления... пример заземления корпуса с применением мощного диодного моста... Вот прим -
Заземление в аудио устройствах...
Климентий ответил в теме пользователя Климентий в Помехоустойчивость и помехозащищённость
-
Заземление в аудио устройствах...
Климентий ответил в теме пользователя Климентий в Помехоустойчивость и помехозащищённость
пересохранил в формате PDF. иначе движок сайта сжимает качество картинки до нечитаемого состояния... MICRO VOL AMP v1.1 (земля).pdf -
Заземление в аудио устройствах...
Климентий опубликовал теме в Помехоустойчивость и помехозащищённость
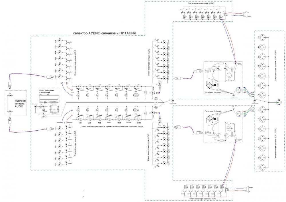
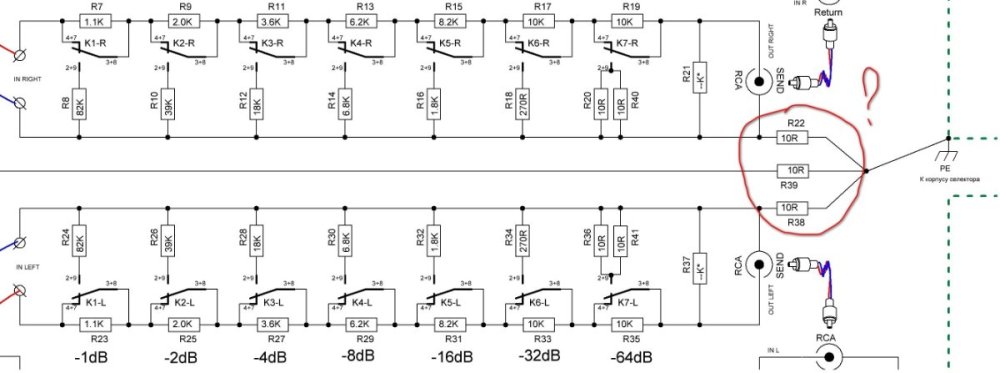
Накидал схему коммутации нуля и земель (цифровой, аналоговой и защитной) аудио селектора... насколько все корректно? Нужно ли цифровую землю соединять с аналоговой...? И далее все звезды сажать на корпус с защитным заземлением? Аппарат рассчитан на 7 моноблоков усилителей УНЧ... и 7 источников звука -
Какая цена? Взял бы парочку...
-
Компактный ламповый усилитель для компьютера.
Климентий ответил в теме пользователя U.L.F. в Усилительные устройства
Под лампы 6п1п адаптировать можно эту схемутдля тетродного включения? Ст трансом ТВЗ 1-6...? -
Очередной гибридный усилитель
Климентий ответил в теме пользователя Phlanger в Гибридные каскады и устройства
Что нужно изменить в схеме чтоб получить мощность на выходе побольше? Допустим в районе 15-20вт?