Климентий
Участники-
Публикаций
199 -
Зарегистрирован
-
Посещение
-
Дней в лидерах
13
Тип публикации
Профили
Форум
Articles
Галерея
Календарь
Файлы
Блоги
Все публикации пользователя Климентий
-
Все как всегда или наконец пред.
Климентий ответил в теме пользователя Drakon в Ламповая схемотехника
Противофазу... Ну понятно же что опечатка... -
Все как всегда или наконец пред.
Климентий ответил в теме пользователя Drakon в Ламповая схемотехника
Про противовазу в накале можно подробнее? -
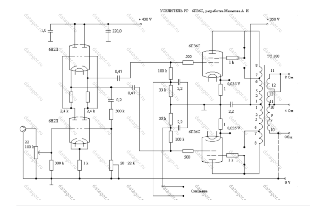
Схемы и конструкции А.И.Манакова
Климентий ответил в теме пользователя Ден123 в Усилительные устройства
Кстати а как же забыли этот легендарный усилитель... У меня с него началось знакомство с ламповым звуком... Именно на всем хламе из тв собирал... Но зацепило... -
Схемы и конструкции А.И.Манакова
Климентий ответил в теме пользователя Ден123 в Усилительные устройства
Легендарный 6ф3п... Тоже собирал в разных вариантах... Только на 6ф5п... https://youtu.be/xq0BLWC1pmg?si=gRGTy-SyKvSo0zhm И сейчас дома два моноблока работают... Шикарные... rh205_ус-ль 6Ф3П.pdf -
Схемы и конструкции А.И.Манакова
Климентий ответил в теме пользователя Ден123 в Усилительные устройства
Собирал такой лично... Очень хороший умзч... Мощь и шикарный звук... https://youtu.be/RaPfh_LZNtQ?si=J52IXI4j2ttZtC3t -
Коллеги, а за счёт чего тут происходит фильтрация на диодах? За счёт падения на них 0,6в?
-
Я внимательно читал... CHEL_EV писал что Ri одного триода 6н7с равно 20кОм в слаботочном режиме в предварительном каскаде... По сути так и получилось... 🤷 из-за чего столько шума ?
-
Спасибо Анатолий... 🍻 Ден123, в чем не прав был CHE_EV? Просвятите нас неучей?
-
Поддерживаю... Просим посвятить в особенности цитирования... Где неточности и как с этим жить ... Все справочни врут что ли? 🫤 Жесть какая то...
-
Знаете, а я любитель, электроника хобби для меня, не учился этому в спецвузе... И за 20лет с паяльником... Ни одна моя конструкция аудиоусилителя, гитарного хай-гейн преампа и тд не завелась и даже намека не было... И при этом, все мои усилители сделаны аккуратно, и красиво, что не исключает их хорошего звучания... Да, в СВЧ устройствах согласен, требования жёстче к монтажу, там каждый миллиметр лишнего провода имеет значение, но это только подтверждает мое первое сообщение в этой ветке, где длинющие провода просто пучками торчат внутри усилителя... Так что все эти отговорки, для тех кто не умеет руками работать... Одно дело представлять дом, а другое дело уметь его построить...
-
Покажите мне проектную документацию данного аппарата для сверки точного взаимного расположения каждой детали! Длины выводов... И тд... Если такой документации нет... То монтаж хаотичный... 🤷 Сборщик по принципиальной электрической схеме паял как получится... А если есть монтажная схема, то нужно точно до долей градуса сверить пространственное расположение деталей, на соответствие монтажной схеме. Так как?
-
Т.е. насколько я понимаю... При хаотичном навесном монтаже, мы имеем непредсказуемую систему ... Может заведется, а может нет... На удачу... 🤞 А если сделать аккуратно, красиво, и продуманно принять меры противовозбудные, то аппарат будет заведомо управляемый и предсказуемый? Тогда в чем же преимущество ХАОТИЧНОГО МОНТАЖА? Получается аккуратный монтаж с противовозбудными мерами является более грамотным с точки зрения инженерного подхода к проектированию.
-
Суть то проста... Призвали Гэгэна в армию... Он одаренный, пришел, начал творить шедевры... Задрал планку качества... А командир понял, что ему такое и не снилось, а гэгэн скоро на дембель уйдет... И будет командир потом краснеть перед вышестоящим начальством за свое неумение ... Вот и сказал сделать на уровне своего развития 🤣... Но мы то так не должны рассуждать... Мы то должны все делать хорошо... 👍 и руки стараться прикладывать к мыслям правильно... А не так как получится...
-
К счастью да... к нашему форуму Теоретиков, моя Техническая специальность не относится 😂
-
А если бы сделали красиво/аккуратно, то было бы хуже? Подход вашего начальника известен..."делай и не умничай"...дабы не унижать своего начальника своими умениями... Я, к примеру, иногда хочу из своего резюме удалить пункт о степени КТН в области нефтепереработки, по той же причине, многое работодатели ревностно относятся к квалифицированным кадрам, превосходящим их ...
-
В итоге вывод - делаем как предки учили... Не развиваемся, не оптимизируем, не принимаем новых технологий... Хотя, в ракурсе выражения, в мой адрес "стоило бы поучиться, прежде чем такие темы создавать и обижать автора усилителя..."... Могу ответить лишь то, что такому учиться я точно не хочу... Для меня это будет точно регресс в развитии... А так называемые "профи" должны пример показывать, раз уж называют себя таковыми... 🤷 Да, я не специалист в электронике и не стыжусь этого... Для меня электроника это хобби... Для души, для развлечения, для отдыха от основной работы... Но мои изделия, на голову выше усилителя из первого сообщения в теме... Так что руки у меня не крюки... 🪝, а теоретически, возможно я знаю меньше в электронике... Но тема была не про знания... А про руки-крюки !!!
-
Ну тут то как раз не безобразно, а видно, что мастер предварительно продумал расположение компонентов и соединял их осознанно... А не как получится по ходу пьесы...
-
Вот это грамотный навесной монтаж от профи! И никто меня не переубедит... А то что в первом сообщении - это РУКИ-КРБКИ...
-
Общение с Манаковым Анатолием дорогого стоит! А то что форум мертвый это печально... 😩 Видимо никто ничего не делает... Придется мне своими "дилетанскими вопросами" будоражить общественность... Для приведения в чувства... 😅 А кастально текущей темы, как то печально, что все "профи" в голос поддержали то безобразие ради которого я тему создал... Да, понятно, что раньше так делали в меру технических ограничений развития отрасли... Но сейчас то ... Было бы желание... Можно такие чудеса творить... Поэтому вывод... Либот "профи" не хотят либо не умеют делать хорошо... У меня много примеров живых... Умные образованные коллеги, в головах мысли умные, а руками делать не умеют... Руки-крюки... 🤷Тема как раз об этом была...
-
Профессионал никогда такую херню не сделает!!! Я как профессионал в своем деле это хорошо знаю... Никогда я не разработаю технологическую схему или технологическую установку в такой реализации как этот усилитель... Никогда!!! Поэтому тут только плакать, а не смеяться...раз это изделие профессионала... 🤷
-
Предлагаю в этом разделе выкладывать работы "мастеров" и показывать как не нужно делать усилители... https://www.avito.ru/moskva/audio_i_video/lampovyy_usilitel_avtorskiy_na_lampah_6p7s_4086759969?utm_campaign=native&utm_medium=item_page_android&utm_source=soc_sharing
-
А можно конкретную схему с ВАХ 6П3С?
-
Коллеги, а допустимо запитать две таких схемы от одной обмотки? Выяснил практически.... Допустимо... Работает отлично. Имеет ли значение фазировка вторички для двух схем подключенных параллельно к одной обмотке? Имеет... Тоже проверил практически...
-
Коллеги, а допустимо запитать две таких схемы от одной обмотки? Имеет ли значение фазировка вторички для двух схем подключенных параллельно к одной обмотке?
-
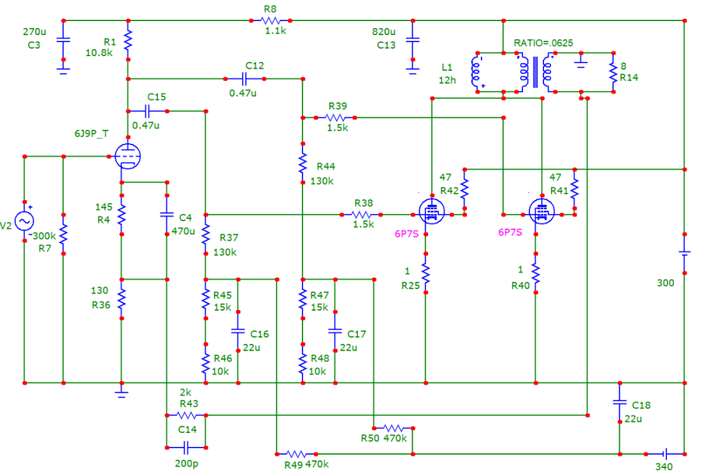
Тут r46 и r48 это переменные резисторы подстроечные (на 20ком). В модели поставил постоянные на 10ком, как в среднем положении движка переменника.