KAA Опубликовано: 21 февраля 2024 Опубликовано: 21 февраля 2024 16 часов назад, Ден123 сказал: Для начала абсолютно некорректно измерять шумы резисторов "на кухне" и еще "отбирать" их по шумам. В любом случае, уровень шумов резистора всегда будет ниже шума на выходе оу, даже самого тихого оу. Предлагаю остановиться на том, что уровень шумов активных элементов, включая оу, выше шумов исправных резисторов на порядок российские ученые в области квантовой физики Не бывает в природе случайных процессов Вы аккаунт никому не отдали, случайно? Кроме стационарных тепловых шумов, есть также нестационарные шумы, определяемые конструкцией и внутренним монтажом резистора, и стационарная компонента, определяемая материалом и свойствами резистивного элемента. Отбор по таким шумам вполне правомерен, если есть соответствующее оборудование. Любого резистора? И номиналом 100 ом, и 10 мегом?.. Я бы посмеялся, если б не хотелось заплакать. Пардон, но откровенную ересь не комментирую, особенно когда её носитель сам себе противоречит. Не сомневаюсь, что они умные и грамотные и знают квантовую физику гораздо лучше меня. Замечу только, что здесь на форуме мы не квантовой физикой занимаемся (которую мне читал в институте человек, чей ученик открыл в СССР высокотемпературную сверхпроводимость), а схемотехникой и конструкцией устройств аудио. Это другая область знаний и навыков. ЗЫ. Был такой академик - Раушенбах, - так вот он христианский догмат троицы свойствами вектора обосновывал, я читал соответствующие его работы. В этот момент нобелевский лауреат Илья Романович Пригожин перевернулся в гробу, если он у него есть (не знаю, как именно его похоронили). Для любого решения системы Лоренца существует момент времени, с которого соответствующая фазовая траектория перестаёт выходить за пределы сферы фиксированного радиуса, и существует предельное множество — аттрактор Лоренца, — к которому стремится вся совокупность траекторий динамической системы за время, стремящееся к бесконечности. Но только в пределе и в бесконечности, а не в условиях, которые мы рассматриваем. Простите, но дискуссии с представителями альтернативной истории, альтернативной физики и вот это вот всё меня не занимают. 1 Цитата
CHEL_EV Опубликовано: 9 апреля 2024 Опубликовано: 9 апреля 2024 (изменено) На днях запаял макет на 6П31С в тетроде, нагрузка 2Ком. Звук радует. По входу перебрал кучу ламп, в том числе и 6Ж9П в триоде. Эта лампа оказалась самым худшим вариантом, из всех претендентов, по звучанию.. Сразу в мусорку эту лампу. Чуда не случилось. Маял её лет 10 назад, было тоже самое. Думал может что-то изменилось, ан нет, плохая лампа. А в претендентах были, 6Ж9П, 6Ж11П, 6Ж43П-Е, 6Ж43П-ДР, 6Ж49П-ДРУ, 6Э6П-ДРУ, 6Э6П-Е, 6К13П, EF80, EF183, EF184. Все лампы хороши, кроме 6Ж9П. Особено выделил EF184 и 6Ж43П-ДР с подключением одного анода. Второй анод на массу, третья сетка на катод, вторая через 100 ом на анод, нагрузка 10к, автоммещение 240 ом, электролит в катоде на 470мкф. Питание 200 вольт, смещение 2 вольта С двумя запараллелеными анодами у 6Ж43П, качество звука разительно падает. PS : Ещё удивили наши Светки. Они лучше "отдавали низ", чем америкосовские 6CU6. При этом EL36 из ГДР играли так же красиво как наши лампы Изменено 9 апреля 2024 пользователем CHEL_EV 1 Цитата
CHEL_EV Опубликовано: 9 апреля 2024 Опубликовано: 9 апреля 2024 Слушаю около недели. Ни чё так звучок. 1 Цитата
KAA Опубликовано: 9 апреля 2024 Опубликовано: 9 апреля 2024 15 часов назад, CHEL_EV сказал: 6Ж9П 6Ж43П Фрязинские 6Ж9П вроде пока меня не подводили. Может, потому, что я их в триоде никогда не использовал. А 6Ж23П не пробовали? И насчёт формы анодов: я, честно говоря, не пытался всерьёз сравнивать Т-образные и П-образные (а и у тех, и у тех есть и такие, и такие), одно время мне Т-образные нравились больше. Может, у Вас какая-то статистика есть? Цитата
CHEL_EV Опубликовано: 10 апреля 2024 Опубликовано: 10 апреля 2024 (изменено) 8 часов назад, KAA сказал: Фрязинские 6Ж9П вроде пока меня не подводили. Может, потому, что я их в триоде никогда не использовал. А 6Ж23П не пробовали? И насчёт формы анодов: я, честно говоря, не пытался всерьёз сравнивать Т-образные и П-образные (а и у тех, и у тех есть и такие, и такие), одно время мне Т-образные нравились больше. Может, у Вас какая-то статистика есть? 6Ж9П фрязино не юзал, и 6Ж23П тоже нет, и не было такой лампы. По форме анодов тоже не сравнивал. Но вот предварительный каскад включал в пентоде на 6Ж43П-Е, и 6Ж11П, добовляя соответственно ещё и ООС. Не впечатлило. Врать звук сильно начинает. Он и так чуток врёт, так как тетрод на выходе, но при этой схеме, делает это красиво. В целом понравился вокал в этом усилителе, цепляет, и общая цельная картина звука. Буду мотать трансы побольше и собирать уже в корпус., а так пока макет, с трансами от какой-то Яузы Изменено 10 апреля 2024 пользователем CHEL_EV 1 Цитата
Климентий Опубликовано: 10 апреля 2024 Опубликовано: 10 апреля 2024 1 час назад, CHEL_EV сказал: 6Ж9П фрязино не юзал, и 6Ж23П тоже нет, и не было такой лампы. По форме анодов тоже не сравнивал. Но вот предварительный каскад включал в пентоде на 6Ж43П-Е, и 6Ж11П, добовляя соответственно ещё и ООС. Не впечатлило. Врать звук сильно начинает. Он и так чуток врёт, так как тетрод на выходе, но при этой схеме, делает это красиво. В целом понравился вокал в этом усилителе, цепляет, и общая цельная картина звука. Буду мотать трансы побольше и собирать уже в корпус., а так пока макет, с трансами от какой-то Яузы Евгений твз намотаешь другие и может измениться тональный баланс... И все прелести макета исчезнут 😁 Цитата
Gegen Опубликовано: 10 апреля 2024 Опубликовано: 10 апреля 2024 09.04.2024 в 23:28, CHEL_EV сказал: Слушаю около недели. Ни чё так звучок. Мон шер ами, миль пардон за мой французский, но, это не тот амплификатор, который следовало бы собирать, достаточно взглянуть на ВАХ 6П31С при напряжении на 2й сетке +200В и понять, что этот опус есть гранде ерреур. Аттач. Цитата
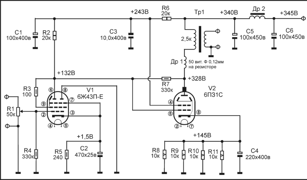
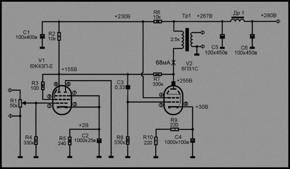
CHEL_EV Опубликовано: 11 апреля 2024 Опубликовано: 11 апреля 2024 10.04.2024 в 20:41, Gegen сказал: Мон шер ами, миль пардон за мой французский, но, это не тот амплификатор, который следовало бы собирать, достаточно взглянуть на ВАХ 6П31С при напряжении на 2й сетке +200В и понять, что этот опус есть гранде ерреур. Аттач. Приветствую Анатолий Иосифович. Спасибо что выдаёте волшебного пенделя, который заставляет задуматься над "проделанной работой" То что я выкладывал видео, там чуток были другие режимы, и они более подходили к 6П31С в тетроде. Ниже начальная схема с режимами, от руки, она и пела. А то что я опубликовал в читабельном виде, то она была более драйвовая, лампа работала конечно же на пределе.. Сегодня я помаял усилитель с несколько часиков. И сделал его с гальванической связью. Режимы примерно такие анод-катод 200вольт, сетка2-катод 100 вольт. Рассеиваемая лампой 11.5 ватт. Завтра выложу сюда схему С уважением 1 Цитата
Gegen Опубликовано: 12 апреля 2024 Опубликовано: 12 апреля 2024 Это не "пендель", а очередная поправка, и просьба думать.... Анализ ВАХ 6П31С с напряжением на 2й сетке +160В, показывает ошибочность построения вами однотактного вых каскада на ней. 1 Цитата
Gegen Опубликовано: 12 апреля 2024 Опубликовано: 12 апреля 2024 ВАХ 6П31С в вашем ус-ле в динамич. режиме.... 1 Цитата
CHEL_EV Опубликовано: 12 апреля 2024 Опубликовано: 12 апреля 2024 23 часа назад, Gegen сказал: ВАХ 6П31С в вашем ус-ле в динамич. режиме.... Спасибо Анатолий Иосифович. Хочу отметить, что усилитель очень "тихий". Я убирал даже дроссель. При этом гул был очень слабый слышно только когда ухо к динамику, а у меня акустика 100дб. Если же акустика будет ниже дицебельная, можно юзать и без дросселя. А так можно ставить любой дроссель с низкой индуктивностью и с падением на нём всего 3-5 вольт, этого достаточно чтобы была гробовая тишина в акустики. Установка дросселька в анод лампы обязательно! Я припаял его к выводу трансформатора. Без него усилитель заводится. Так же, возможно заменить его резистором 10-20 ом. Цитата
Gegen Опубликовано: 12 апреля 2024 Опубликовано: 12 апреля 2024 При проектировании SE усилителей 6П31С в родном вкл., обратите особе внимание на ВАХ при Ug2-75V. Удачи! 2 Цитата
CHEL_EV Опубликовано: 12 апреля 2024 Опубликовано: 12 апреля 2024 21 час назад, Gegen сказал: При проектировании SE усилителей 6П31С в родном вкл., обратите особе внимание на ВАХ при Ug2-75V. Удачи! Да уж. А я же находил Ваши ВАХи в сети, и не смог сам разобраться. Ранее не работал с пентодами, всё на триодах сидел. А тут мне очень понравилось именно "пентодное звучание". Хотя усилитель, легко переводится в триод, одним движением. Цитата
CHEL_EV Опубликовано: 12 апреля 2024 Опубликовано: 12 апреля 2024 Послушал. Интересно. Вокал у этого усилителя великолепен. Но! Но не хватает "прокачки" от этого усилителя, хотя звучит он очень цельно. Такое впечатление, что надо, надо точно, по низу поддержку, в виде PP, или транзисторного усилителя. Прослушал кучу музона. Понял, что "пентод" это круто, но всё же, ему нужен ещё один в пару. И вместе они точно смогут! Надо ваять четыре усилительных устройства, и слушать далее музыку.. Цитата
Климентий Опубликовано: 12 апреля 2024 Опубликовано: 12 апреля 2024 36 минут назад, CHEL_EV сказал: Послушал. Интересно. Вокал у этого усилителя великолепен. Но! Но не хватает "прокачки" от этого усилителя, хотя звучит он очень цельно. Такое впечатление, что надо, надо точно, по низу поддержку, в виде PP, или транзисторного усилителя. Прослушал кучу музона. Понял, что "пентод" это круто, но всё же, ему нужен ещё один в пару. И вместе они точно смогут! Надо ваять четыре усилительных устройства, и слушать далее музыку.. Евгений, а может ооос нужна для снижения выходного сопротивления пентода ? Тогда глядишь и по нч отдача будет... Цитата
CHEL_EV Опубликовано: 12 апреля 2024 Опубликовано: 12 апреля 2024 Только что, Климентий сказал: Евгений, а может ооос нужна для снижения выходного сопротивления пентода ? Тогда глядишь и по нч отдача будет... Неее, не поможет. Всему своё! Цитата
Gegen Опубликовано: 12 апреля 2024 Опубликовано: 12 апреля 2024 Прокачивают тормоза и жидкости по трубам... Чтобы субъективно была динамика НЧ, кроме чувствительности, нужна соотв полоса пропускания АС в области нижнего регистра, и крайне желательно без ослабления НЧ в области воспроизведения басовых инструментов, также соответствующий объём помещения прослушивания. Когда-то мой товарищ привёз себе из Мск. АС "Инфинити Каппа 8" , поставил в комнату 12-13 кв.м и впал в стресс...хотел к ним в эту комнатушку прикупить активный саб "Рел". Цитата
CHEL_EV Опубликовано: 12 апреля 2024 Опубликовано: 12 апреля 2024 4 минуты назад, Gegen сказал: Прокачивают тормоза и жидкости по трубам... Чтобы субъективно была динамика НЧ, кроме чувствительности, нужна соотв полоса пропускания АС в области нижнего регистра, и крайне желательно без ослабления НЧ в области воспроизведения басовых инструментов, также соответствующий объём помещения прослушивания. Когда-то мой товарищ привёз себе из Мск. АС "Инфинити Каппа 8" , поставил в комнату 12-13 кв.м и впал в стресс...хотел к ним в эту комнатушку прикупить активный саб "Рел". Всё это понятно. Но петнтодному усилителю, при наших реалиях, мощности мало вдать. Ему ещё надо будет справляться со своими поставленными проблемами. Ему,, тетроду(пентоду), затруднительно справляться со всем диапозоном, и выбором акустических систем тоже. Сколько маслом не маж высокоастотным, низа низного там не добыть, сколько бы этого не хотели, не говорили, и сказок не сказывали.. Жанровый усилитель получается. И для слушателя, и для акустики. Цитата
Gegen Опубликовано: 12 апреля 2024 Опубликовано: 12 апреля 2024 Делал я пентодные ус-ли с ООС , даже с 6П14П и трансами от от приёмников СССР, нормальный звук с ШП, TQWT, и двухполосными "Полк Аудио" S-10. 1 Цитата
CHEL_EV Опубликовано: 12 апреля 2024 Опубликовано: 12 апреля 2024 (изменено) 8 минут назад, Gegen сказал: Делал я пентодные ус-ли с ООС , даже с 6П14П и трансами от от приёмников СССР, нормальный звук с ШП, TQWT, и двухполосными "Полк Аудио" S-10. Анатолий Иосифович. Яж не спорю. Очень даже нормальный звук. И мне нравится. Очень. Но до "большого звука" - далеко далёко PS: До сих пор кайфуй от вокала Vaya Con Dios 1990 год. Уххх... Изменено 12 апреля 2024 пользователем CHEL_EV 1 Цитата
alss Опубликовано: 12 апреля 2024 Опубликовано: 12 апреля 2024 Попробуйте С5 увеличить на порядок, ну просто ради опыта. При прослушивании обратите внимание на воспроизведении длинных низкочастотных звуков. Какой КПД трансформатора? Сопротивление первичной обмотки около 210 Ом многовато даже для пентода как мне сдается. Если взять нагрузку 8 Ом и сопротивление вторички 0,5 Ом, то получается КПД 2500/(2500+210+0,5 х 312) = 0,87 - маловато (себе я меньше 0,95 не рассматриваю). Есть ли в планах намотка трансформатора с более высоким КПД? 2 Цитата
KAA Опубликовано: 12 апреля 2024 Опубликовано: 12 апреля 2024 36 минут назад, CHEL_EV сказал: Сколько маслом не маж высокоастотным, низа низного там не добыть, Вот не знали этого изготовители комбиков, эстрадных, трансляционных и мониторных усилителей, 99% которых собрано на пентодах EL34, лучевых пентодах 6550 и 5881 и лучевых тетродах КТ88 и КТ66. Цитата
Gegen Опубликовано: 13 апреля 2024 Опубликовано: 13 апреля 2024 2 CHEL_EV. Экранные сетки ламп вых. каскада необходимо питать от источника с небольшим внутренним сопротивлением, а не через гасящий резистор. 1 Цитата
CHEL_EV Опубликовано: 13 апреля 2024 Опубликовано: 13 апреля 2024 6 часов назад, Gegen сказал: 2 CHEL_EV. Экранные сетки ламп вых. каскада необходимо питать от источника с небольшим внутренним сопротивлением, а не через гасящий резистор. Я так и планировал сделать в будущем. Соответственно снижу напряжение на второй сетке до 75 вольт. Спасибо Вам за советы 15 часов назад, alss сказал: Попробуйте С5 увеличить на порядок, ну просто ради опыта. При прослушивании обратите внимание на воспроизведении длинных низкочастотных звуков. Какой КПД трансформатора? Сопротивление первичной обмотки около 210 Ом многовато даже для пентода как мне сдается. Если взять нагрузку 8 Ом и сопротивление вторички 0,5 Ом, то получается КПД 2500/(2500+210+0,5 х 312) = 0,87 - маловато (себе я меньше 0,95 не рассматриваю). Есть ли в планах намотка трансформатора с более высоким КПД? Активное трансформатора 170/0.8 2000вит 0.18 / 125 0.59 Ra трансформатора 2-2.2к для 8 ом Да, буду мотать обязательно сам трансформатор на 2.5К. Уж больно мне понравился этот опыт пентодника. Буду благодарен советам, ньюансам, для намотки трансформатора для "пентода" Ранее мотал трансформаторы SE и PP только для триодного включения. Цитата
Рекомендованные сообщения
Присоединяйтесь к обсуждению
Вы можете опубликовать сообщение сейчас, а зарегистрироваться позже. Если у вас есть аккаунт, войдите в него для написания от своего имени.