-
Публикаций
427 -
Зарегистрирован
-
Посещение
-
Дней в лидерах
21
Тип публикации
Профили
Форум
Articles
Галерея
Календарь
Файлы
Блоги
Все публикации пользователя Сергей Витальевич
-
Листая старые журналы...
Сергей Витальевич ответил в теме пользователя U.L.F. в Хорошо забытое старое
Ну вот вчера с внучкой проверили все накалы.Ей очень понравилось!Даже свой фонарик мне принесла.😀 Сегодня при пробном запуске одного канала пришлось повозится.Ближе к вечеру сижу слушаю. Попробовал в УЛ .Сейчас перепаял на пентодное включение.Заодно проверил старые б\у 6Н9С в радио магазине продают😲 по 200руб,но попалась зато одна МЭЛЗ 50гг. Именно ведь по этой схеме😀. Звук вполне (хотя по одному каналу еще рано судить). -
Пара Китайских 2АЗ (от разных производителей) на 6П6С,6Ф6С
Сергей Витальевич ответил в теме пользователя Сергей Витальевич в Меняю, отдам
Пару 2А3 практически в состоянии новых на 6Ф6С колба или в обычном исполнении. -
Листая старые журналы...
Сергей Витальевич ответил в теме пользователя U.L.F. в Хорошо забытое старое
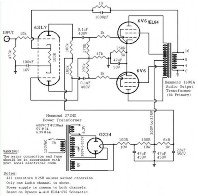
Сергей я задавал свой вопрос не по усилителям,а именно по схеме.И это схема есть у DYNACO. https://rutube.ru/video/f9228b37f6be481d56e4b8dd4f281b -
-
Листая старые журналы...
Сергей Витальевич ответил в теме пользователя U.L.F. в Хорошо забытое старое
Ответил мне еще один очень хороший знакомый.В принципе понятно Схема,что выше я показал именно схема принципиальная DYNACO ну да лампы выходные не EL84 да и выходные трансформаторы не A410. Мой изначальный вопрос был именно за схему. Меня сегодня удивляет другое когда люди при деньгах и очень больших зарплатах приносят откровенный 40-45летний хлам и просят его еще улучшить.😟Спрашиваю на чем будете слушать С-90🫣 предлагаю нормальный усилители,сделать акустику..не хотят.😂 -
Листая старые журналы...
Сергей Витальевич ответил в теме пользователя U.L.F. в Хорошо забытое старое
Ну не DYNACO так не DYNACO. Все равно на выходных послушаю.😀ДА Сергей,такую Японскую акустику не встречал ни разу? Может доводилось слушать? -
Листая старые журналы...
Сергей Витальевич ответил в теме пользователя U.L.F. в Хорошо забытое старое
😀Так я у него в первую очередь и спросил.( Привет, Сергей! Делал не раз. В двух словах-хорошая схема, в трёх-простенько, но со вкусом. В-) Пригодны 6П6С, 6П1П, 6П14П, при бОльшем вых трансе и Еа порядка 400В - 6П3С, ЕЛ34. Вот ВАХ 6П3С УЛ-400В. Удачи! ) -
Листая старые журналы...
Сергей Витальевич ответил в теме пользователя U.L.F. в Хорошо забытое старое
Сергей.Ленивый здесь ни причем. Во первых отдали хорошие выходные трансформаторы подходящие,Во вторых мне скинули ссылку вот на это https://diyaudioprojects.com/Schematics/DIY-Push-Pull-PP-6V6-Tube-Amplifier/ человек действительно который разбирается в 10раз лучше 10 Ленивых. В третьих я меняю акустику и вместо SE хочу попробовать РР 8-10Вт. -
Листая старые журналы...
Сергей Витальевич ответил в теме пользователя U.L.F. в Хорошо забытое старое
Спасибо!!!Большое!!!!!Анатолий Иосифович.Собрал все до НГ.Просто сейчас корпус выбираю.Ну и думаю стоит сильно тратиться или нет 😀. Да и трансформаторы нормальные знакомый перед НГ подарил за символическую сумму от Ю.Малышева. Планирую 6П6С ну и взял старых 6Ф6С. -
Листая старые журналы...
Сергей Витальевич ответил в теме пользователя U.L.F. в Хорошо забытое старое
-
Выбор современных динамиков для двухполосной акустики.
Сергей Витальевич ответил в теме пользователя Сергей Витальевич в Электроакустические преобразователи
-
Немножко звукотехники
Сергей Витальевич ответил в теме пользователя KAA в Устройства обработки и преобразования
Силовой родной.Выходники от родного вроде перематывались. -
Немножко звукотехники
Сергей Витальевич ответил в теме пользователя KAA в Устройства обработки и преобразования
-
Куплю две пары старых годов 6Ф6С. 26.11.2024 4шт нашел.Тема закрыта.
-
Широкополосные динамики
Сергей Витальевич ответил в теме пользователя OldNeofit в Электроакустические преобразователи
Вполне возможно.что может быть чуть и лучше,но то,что удалось по быстрому найти то и взял.Хотелось их в мелкие ящики пристроить если понравятся! -
Китайский АЛЬПС
Сергей Витальевич ответил в теме пользователя kuly-s в Обмен опытом, полезные советы
Извините меня конечно,за Космос.😟После первого полета прошло все таки более 60лет. Китайцы сейчас в космос не летают???В современных реалиях где и ,что курили америкосы мне лично фиолетово.Лет 15 точно в промышленной технике работал и работаю с различным оборудованием- Германия,Англия,Чехи,Поляки,последнее время Китай. Да мне бы хотелось ,чтобы мои например последние все собранные приборы и промышленные изделия были полностью изготовлены из наших Российских комплектующих,но УВЫ пока не получается!!! Насчет критиков из Басни.Покажите несколько своих изделий где панельки из Китая оказались шлаком.Усилители,корректоры и прочее-сможете показать фото??? Лично меня не раз подводили именно ламповые панельки времен СССР поэтому и отказался в итоге от их использования. И кушать можно кроме устриц еще и Свежую красную икру с Сахалина(гораздо вкусней тех же устриц). -
Китайский АЛЬПС
Сергей Витальевич ответил в теме пользователя kuly-s в Обмен опытом, полезные советы
Главное ,чтобы этими устрицами не обожраться до "поноса" или рыготины.😀Мое мнение все равно от этого не изменится я панельки СССР читаю шлаком ..есть конечно исключение-это цанга. Поэтому причин для спора не вижу. -
Китайский АЛЬПС
Сергей Витальевич ответил в теме пользователя kuly-s в Обмен опытом, полезные советы
Тем кому нужно их наверно и ставит.Мне уже их точно не нужно никуда ставить.В основном все ушло в мусорку или было роздано любителям ретро и винтажа еще на Старом АП. Насчет именно этой вилки..как раз пословица "Хрен редьки не слаще". -
Широкополосные динамики
Сергей Витальевич ответил в теме пользователя OldNeofit в Электроакустические преобразователи
-
Китайский АЛЬПС
Сергей Витальевич ответил в теме пользователя kuly-s в Обмен опытом, полезные советы
Последний раз два года назад ставил наш панельки времен СССР на платы УН (нужно было по быстрому проверить). Потом матерился от их "лучшести"😟 , не захотел ждать с Китая.В итоге выкинил в мусорку и заменил на нормальный Китай. -
Широкополосные динамики
Сергей Витальевич ответил в теме пользователя OldNeofit в Электроакустические преобразователи
Давно хотелось послушать ШП с тангенциальным подвесом типа 4А44,15ГД12 так как мелкие 5ГДШ4 с таким же подвесом вполне неплохо звучали.Вчера приехали.Хорошо им досталось в дороге.Вот и послушал.😟Думаю стоит восстанавливать или время не терять. -
Широкополосные динамики
Сергей Витальевич ответил в теме пользователя OldNeofit в Электроакустические преобразователи
По Клипшам нашел на Вегалаб(основная тема по модернизации была на зарубежном сайте).https://forum.vegalab.ru/showthread.php?t=56860 https://forum.vegalab.ru/showthread.php?t=70287 Здесь https://community.klipsch.com/index.php?/topic/156444-klipsch-rf7-old-version-crossover-modification/&/topic/156444-klipsch-rf7-old-version-crossover-modification/?p=1860497 По Танг Бэнд большая статья была -после которой и захотелось их послушать. -
Широкополосные динамики
Сергей Витальевич ответил в теме пользователя OldNeofit в Электроакустические преобразователи
Спасибо! Посмотрел.Как раз ночью выходные трансформаторы меняю,а там на сайте и на 6С4С и на 300В(сверил свою старую бумажку).По акустике апгрейду Клипш РФ-7 и в ОО на ШП Tang Band ничего нет к сожалению..😟 -
Широкополосные динамики
Сергей Витальевич ответил в теме пользователя OldNeofit в Электроакустические преобразователи
А ниже и не надо.Я лично не верю в полноценную акустику на ШП "8" в полный диапазон. По мне ШП динамики очень "жанровые",но как они могут озвучивать Вокал,палка палка две струны мне лично нравится.Александр после полного апгрейда своих Клипш RF-7 писал статью по изготовлению акустики в ОО на этих ШП.Сейчас же в интернете я не могу найти ни этой статьи ,не его старой статьи по усилителю SE на 300В"Дитя Слона" которую когда то давно использовал для первого своего усилителя на 6С4С с межкаскадными трансформаторами.😟