Перейти к публикации
SONUS - сообщество

ТаргеТ

Участники
  • Публикаций

    66
  • Зарегистрирован

  • Посещение

  • Дней в лидерах

    2

Все публикации пользователя ТаргеТ

  1. ТаргеТ

    SE на 6Ф3П

    Итак, вчера вернулся к настройке своего усилителя 6Ф3П (автор Манаков А. И.). Для начала измерил ток катода "как есть". Получил 34 и 37,5 мА. Затем подрегулировал до 45 мА и замерил смещение (на сетке пентода 3 нога) - ПК -22,1В, ЛК -19,1В. Посмотрел лампы напротив отв. анода и увидел, что уже есть темный нагар - явно поизносились (так как усилитель пользует сын, то он через него все фильмы и сериалы смотрит). Достал пару новых (светлана 71г.) поставил и памятуя совет: выставил по 45 мА на каждый канал. Измерил смещение ПК -24,4В; ЛК -24,1В. Совсем другое дело!!! На вход подал 0,7 и на выходе посмотрел синус (эквив. нагрузка 5 Ом). Все идеально. ужиманий синуса не наблюдаю Далее уменьшил на входе до 0,35В - аналогично
  2. ТаргеТ

    Ламповые панели для 6LQ6/6JE6C

    Подумалось, что под такие лампы (ток до 100 мА) лучше, наверное, типа цанговых зажимов.
  3. ТаргеТ

    Ламповые панели для 6LQ6/6JE6C

    Пользую такие лампы, но никогда не задумывался под них панельки искать. Действительно стоят Магноваль, ну чуть шатаются. Интересно.
  4. Анатолий Иосифович, примите мои поздравления с днем варенья. Здоровья Вам.
  5. Что-то топикастер задал название темы "усилитель на 6Р3С", а уже второй лист все обсуждают на лампах ГУ. Логика в этом конечно присутствует (ну лампы и лампы), но она хромает. Тут-же обсудили "длинный хвост" и сейчас начнем про БП.
  6. Из всех купленных деталей для постройки ламповых усилителей (и не только) я 80% покупал на площадке АП. Было выгодно, информативно, надежно, без "кидалова" (у меня такого не было). 20% покупал на авито и несколько раз, мягко говоря "плохо". Ну надо-же, и здесь работает метод Паретто. Так что продавцы излишков сырья и материалов, а также услуг (работ) для ламповой тематики нужны, они как "соль, мыло и спички" в торговле и смазывают всю движуху.
  7. ТаргеТ

    SE на 6Ф3П

    Спасибо. Я не гадаю, а измеряю. И осел не Бурдианов. У меня есть RMAA PRO, позже померяю. Комплекс Шмелева: если есть ссылка на скачивание не битая, скиньте пож. в личку, но пользовать пробную версию по 10 сек. нет желания.
  8. ТаргеТ

    С Днём Радио!

    Когда-то, ещё наверное в году 2014, на АП читал посты участников форума об изобретении радио. Интереснейший для меня диалог, о вкладе Герца, Попова, Маркони, о приоритетах изобретения. Года через два захотел перечитать, но что-то не нашел... С праздником!!!
  9. ТаргеТ

    SE на 6Ф3П

    А, ну да, при увеличении тока, напряжение смещения уменьшается.
  10. ТаргеТ

    SE на 6Ф3П

    Это пожалуй мысль, спасибо, хорошо. Сейчас выставил 44мА попробую 35 и 40мА. На 1 кГц и более до 5 кГЦ искажения формы есть. Наблюдалось и ранее. Просто не обратил внимание. У меня отдельная обмотка на ЛК и ПК и соответственно два ЭД по питанию. В общем и не мешают, когда отрегулировал токи, собрал усь и решили погонять его на разных жанрах, в т.ч. пинк флойд, рамштайн, да так и "залипли" часа на 2. Надо было конечно послухать, чем отличается звучание искаженного и не искаженного синуса, может потом....
  11. ТаргеТ

    SE на 6Ф3П

    Когда делал фото, то лампы новые были. При максимальном уровне вх. сигнала (0,7В, но срезов синуса ещё нет), на синусоиде прям сильно видно искривление формы(вот фото не сделал). С уменьшением уровня синус (и треугольник) нормализуются, т.е. начинают принимать нормальную форму. Вот фото мендра 1кГц и 5кГц.
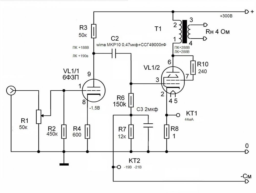
  12. Всех приветствую. На старом АП (как-то даже и непривычно так говорить, если только этот форум не новый АП) было много информации про этот усилитель. Пару лет назад и я его повторил (с выходом на наушники) и подарил сыну на день рождения (см. схему - этой мой вариант). Сейчас он не только музыку слушает, но и фильмы-сериалы когда смотрит, то звук через этот усь и напольники слушает (убрал нафик ресивер). Прошло почти два года и решили, что надо подстроить токи покоя. И вправду - на одной лампе было 39мА, а на другой 44мА. Заодно решил глянуть еще раз на вых. сигнал. Прям в глаза бросилось, что на максимальном уровне синус вверху с боков сжат, а внизу "бочкообразный" (при уменьшении уровня искривления уменьшаются). Чтобы понятно было, прилагаю фото треугольника, где видно,что линии не совсем прямые, а изогнутые. Сегодня проверил и подстроил осциллограф и подал сигнал с ESCORT3230 (последнее фото) все линии вроде прямые, ослик в порядке. Вопрос, что влияет на искажения формы вых сигнала в моем случае. Выходные тр-ры мотал Матюшин, если что.
×
×
  • Создать...