Сергей Ал. Опубликовано: 17 февраля 2022 Опубликовано: 17 февраля 2022 (изменено) Для затравки в приложении статья, с которой многие знакомы. И просьба - делиться именно личным опытом, а не перечнем схем из И-нета. Думаю, есть чем поделиться многим участникам, в т.ч. Никите (Микро Моррисон в варианте Хрюна), Роману Кружке и др. Изменено 17 февраля 2022 пользователем Сергей Ал. Цитата
Кружка Опубликовано: 17 февраля 2022 Опубликовано: 17 февраля 2022 Я выкладывал свой на МС1/60 в корпусах от Power Mac. Ни какого интереса. Цитата
Drakon Опубликовано: 17 февраля 2022 Опубликовано: 17 февраля 2022 Интерес был))) драйвер кажется на ес52 Цитата
Кружка Опубликовано: 17 февраля 2022 Опубликовано: 17 февраля 2022 Нет, ЕС52 стояла перед RV25. В драйвере МС1/60 в макете стояла 3а/167м, а после - ЕС8010. Цитата
Сергей Ал. Опубликовано: 17 февраля 2022 Автор Опубликовано: 17 февраля 2022 20 минут назад, Кружка сказал: Я выкладывал свой на МС1/60 в корпусах от Power Mac. Ни какого интереса. Отсутствие комментариев не значит отсутствие интереса. Я, например, схему для себя сохранил (где-то и фото самого усилителя, с ходу не найду) Цитата
U.L.F. Опубликовано: 17 февраля 2022 Опубликовано: 17 февраля 2022 Интерес к подобной схемотехнике постоянно вспыхивает и... угасает по мере осознания конструктором категорической необходимости стабилизированного питания для подобного рода устройств. Иначе выходит что "хвост вертит собакой" как ему заблагорассудится. Цитата
Кружка Опубликовано: 17 февраля 2022 Опубликовано: 17 февраля 2022 11 минут назад, Сергей Ал. сказал: фото самого усилителя Эти корпуса оказались не лучшей идеей. Цитата
Stan Marsh Опубликовано: 17 февраля 2022 Опубликовано: 17 февраля 2022 Десяток кружковцев в нулевые собрали схему нашего товарища Артема Фадеева, некоторые пользуются до сих пор. Не поручусь за номиналы, но схема такая: 1 Цитата
Сергей Ал. Опубликовано: 17 февраля 2022 Автор Опубликовано: 17 февраля 2022 (изменено) На 6с19п была и у меня "лабораторная работа" ("по мотивам" схем А.Шалина, А.Никитина и др.), к которой периодически возвращаюсь: Изменено 17 февраля 2022 пользователем Сергей Ал. Цитата
Сергей Ал. Опубликовано: 17 февраля 2022 Автор Опубликовано: 17 февраля 2022 Но чаще я использую непосредственную связь в 2-х каскадных драйверах, например: Цитата
Stan Marsh Опубликовано: 17 февраля 2022 Опубликовано: 17 февраля 2022 Я бы ещё вспомнил анекдотический патент Шабада, хотя и противно: ЛАМПОВЫЙ_УСИЛИТЕЛЬ_С_НЕПОСРЕДСТВЕННОЙ_СВЯЗЬЮ_МЕЖДУ_КАСКАДАМИ.pdf 1 1 Цитата
Сергей Ал. Опубликовано: 17 февраля 2022 Автор Опубликовано: 17 февраля 2022 37 минут назад, U.L.F. сказал: ...категорической необходимости стабилизированного питания для подобного рода устройств. Стабилизация, конечно, кардинально решает многие вопросы. Но, в принципе, и при тщательном выборе постоянных времени можно добиться неплохого результата. Цитата
Кружка Опубликовано: 17 февраля 2022 Опубликовано: 17 февраля 2022 47 минут назад, Stan Marsh сказал: схема такая: Силовик с подмагничеванием 🤔 Есть любители конечно. Цитата
Gegen Опубликовано: 17 февраля 2022 Опубликовано: 17 февраля 2022 https://audioportal.su/threads/loftin-uajt-manakova-na-6g2-6s4s.3986/ Цитата
alss Опубликовано: 17 февраля 2022 Опубликовано: 17 февраля 2022 2 часа назад, Кружка сказал: Силовик с подмагничиванием 🤔 Достаточно минусовое плечо подгрузить для симметрии и никакого подмагничивания. 2 часа назад, Сергей Ал. сказал: Но чаще я использую непосредственную связь в 2-х каскадных драйверах, например: Картинка схемы из Аудиомагазин, 2001, №5, с. 178-181. - Чуманов, Врублевский. Однотактный усилитель на прямонакальном триоде 300В. Изменение по сравнению со статьей - МКТ вместо дросселя. Цитата
Phlanger Опубликовано: 17 февраля 2022 Опубликовано: 17 февраля 2022 _Личный_ опыт: принесли мне лет двенадцать назад совершенно классическое - полметра на полметра, не меньше двух пудов, медное шасси, двухтактный выхлоп на KT88, перед ними катодный повторитель на юговской ECC99, перед ними уже не помню какой фазоинвертер - и всё это таки с гальванической связью... Подземное питание, торик величиной с паляныцю, банки с пивную кружку, кругом понатыканы релюхи плавного пуска, чтобы этот торик пробки не вышибал, всё обмазано каким-то клеем, полированные деревянные бока и крутилка громкость самоварного золота. Даже не помню, в скольких местах оно сгорело. Физически сгорело, обуглившись и с дымом. Сопсно, не сгореть оно по определению не могло - потому что никакой ООС по постоянному току, тем более, стабилизации питания, эта гирлянда каскадов с непосредственной связью не имела. Бугага было возвращено потерпевшему с призывом отнести в приём цветмета, а я собрал ему другой усилитель. Вот с тех пор при упоминании этой непосредственной связи первым делом всплывает вопрос: а оно зачем? У гг. Лофтина и Уайта в их 1928 году, например, не было приличных конденсаторов, сплошные бумажки в маслице. Негерметизированные. Но щас-то? Наверно, я чего-то не понимаю... Цитата
Сергей Ал. Опубликовано: 17 февраля 2022 Автор Опубликовано: 17 февраля 2022 (изменено) 3 часа назад, alss сказал: Картинка схемы из Аудиомагазин, 2001, №5, с. 178-181. - Чуманов, Врублевский. Однотактный усилитель на прямонакальном триоде 300В. Изменение по сравнению со статьей - МКТ вместо дросселя. Так и есть - лень было рисовать схему с нуля Вот ещё вариант реализации аналогичной схемы на 76/71A/2A3 (год уже, честно говоря, не помню): Нелюбителей корпусов "под дерево" просьба обойти этот момент стороной Изменено 17 февраля 2022 пользователем Сергей Ал. 2 Цитата
ДимДимыч Опубликовано: 17 февраля 2022 Опубликовано: 17 февраля 2022 Влад корпус делал? Надеюсь и здесь такой спец в "услугах" появится. Извиняюсь что не утерпел, но я любитель дерева.🙂 1 Цитата
Сергей Ал. Опубликовано: 17 февраля 2022 Автор Опубликовано: 17 февраля 2022 Нет, Евгений Бреденко (раньше жил в Оренбурге, сейчас в Москве). Цитата
Phlanger Опубликовано: 17 февраля 2022 Опубликовано: 17 февраля 2022 39 минут назад, ДимДимыч сказал: Надеюсь и здесь такой спец в "услугах" появится. У меня есть знакомый с оборудованием и опытом работы, это у него напротив дедовского кладбища, а так он в Митино обитает. Ну то есть такие услуги он по объявлениям не продаёт, но что-то деревянное сделать может. Прецеденты были. Цитата
Юрий_Б Опубликовано: 17 февраля 2022 Опубликовано: 17 февраля 2022 7 часов назад, U.L.F. сказал: Интерес к подобной схемотехнике постоянно вспыхивает и... угасает по мере осознания конструктором категорической необходимости стабилизированного питания для подобного рода устройств. Иначе выходит что "хвост вертит собакой" как ему заблагорассудится. В основном это происходит из за гуляния сети, и питании обоих каналов от одного БП. У меня сеть стабильна, в течение суток колебания 230-235 иногда и меньше. На старой квартире сеть приходилось стабить. Цитата
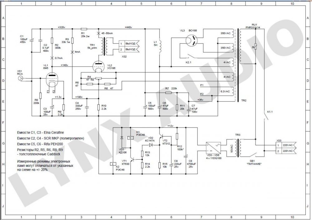
KAA Опубликовано: 17 февраля 2022 Опубликовано: 17 февраля 2022 Относительно личный - Дима Андронников по моей просьбе нарисовал лет с десяток тому. 1 Цитата
Юрий_Б Опубликовано: 17 февраля 2022 Опубликовано: 17 февраля 2022 (изменено) Сколько лет этой схеме, столько и ошибка в первом каскаде. Ra=240к, Rk убей не вспомню. Вспомнил Rk=1K8, Uп первого каскада лучше сделать больше, увеличив ток 6Ф5 до 1.3мА. Изменено 17 февраля 2022 пользователем Юрий_Б Цитата
Сергей Ал. Опубликовано: 19 февраля 2022 Автор Опубликовано: 19 февраля 2022 (изменено) 17.02.2022 в 20:30, Юрий_Б сказал: ...6Ф5 Лампа, к слову, с весьма приятным звуком (если использовать в соответствующем режиме). У меня какое-то время работала в паре с 45-й. Позже, правда, всё же была заменена на 6н7с. Сейчас раздумываю, как приспособить панельки B9G - ждут своей очереди EC52. Изменено 19 февраля 2022 пользователем Сергей Ал. Цитата
Юрий_Б Опубликовано: 19 февраля 2022 Опубликовано: 19 февраля 2022 1 час назад, Сергей Ал. сказал: Лампа, к слову, с весьма приятным звуком (если использовать в соответствующем режиме). У меня какое-то время работала в паре с 45-й. Согласен, только у меня стоял аналог 6SF5 к УО-186 и 2С4С, потом заменил на 6А6 (6Н7С). ЕС52 тоже было желание послушать, но не нашел. Цитата
Рекомендованные сообщения
Присоединяйтесь к обсуждению
Вы можете опубликовать сообщение сейчас, а зарегистрироваться позже. Если у вас есть аккаунт, войдите в него для написания от своего имени.