Вся активность
- Сегодня
-
Заменил конденсаторы Ультропах на 470мф/450 вольт--фон пропал(увеличил кондеры в блоке питания до 500мф АЧХ-низкие 5 герц(-2дб) высокие 22000(до конца измерений звуковой карты) зеленый график Оранжевая линия звуковая карта
- Вчера
-
Выходной трансформатор от лампового усилителя
Sanich ответил в теме пользователя Sanich в Ламповая схемотехника
Спасибо, обязательно сделаю замер так как вы подсказали и выложу, надеюсь после данного замера станет ясно, для каких ламп можно использовать данный трансформатор в двух такте , или в ультралинейном подключении. -
Ultrapath--помоему фон стал немного больше--но может кажется. его помоему перед этим вообще небыло на слух
- Последняя неделя
-
Спасибо! Ultrapath-тоже попробую
-
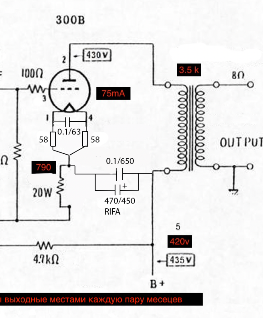
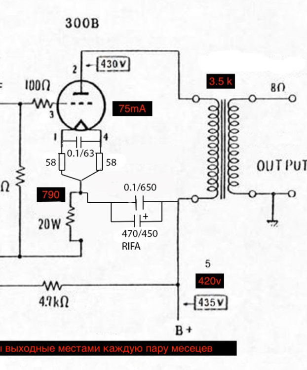
А хорошего :)? Схема будет звучать в целом как любая другая двухкаскадка на 300В с пентодным драйвером без общей ОС, в общих чертах (каскод - это пентод, напомню на всякий случай). Жирненько, сладенько. От ползунка балансирующего потенциометра к крайним выводам включите резисторы по 100 Ом. Ёмкость после первого дросселя можно смело уменьшить раза в 2. Ёмкость конденсатора в катоде 300В лучше увеличить вдвое (у него сопротивление 80 Ом на 20 герцах, это много), а между точкой соединения его плюсового вывода с ползунком потенциометра и точкой В+ включить конденсатор 50 мкФ на 450-500 вольт.
- 21 ответ
-
- 1
-
-
-
Выходной трансформатор от лампового усилителя
Константин ответил в теме пользователя Sanich в Ламповая схемотехника
Доброго дня. Из сделанных Вами фото очевидно, что обмотка с активным сопротивлением 40 Ом-первичная. Для определения коэффициента трансформации, её необходимо подключить к источнику переменного напряжения(например в сеть 230В) и замерить напряжение на вторичной обмотке и её отводах. Как уже предположил Геген трансформатор вероятно двухтактный ,а это значит что напряжения на крайних выводах первички относительно среднего должны быть равны. Аналогично и с ультралинейными отводами, напряжения на них должны быть одинаковые (замерять относительно средней точки первичной обмотки). Индуктивность первичной обмотки можно оценить косвенным способом, измерив ток холостого хода в первичной обмотки и вычислить через реактивное сопротивление на промышленной частоте 50Гц. Успехов! -
Ламповый усилитель 6Н2П + 6П14П
kuly-s ответил в теме пользователя Алексей Волгин в Ламповая схемотехника
Китайские трансики --от 15 -2ДБ (если не ниже и уж точно до 22 000 -1дб. Однотактный на любых лампах хоть 6п18п-хоть el84 BIAS-автомат задействован ультролинейный отвод-есть переключаемая обратка Первая лампа 6Н1П - Ранее
-
Выходной трансформатор от лампового усилителя
Sanich ответил в теме пользователя Sanich в Ламповая схемотехника
Здравствуйте, на донный момент измерил только сопротивления, из этого можно как то нарисовать схему? -
П.18 продан. 19. 4.739.015, 2 шт. 1500 руб/пара. 1) Первичка- 250 Ом/ 13 Гн; вторичка- 118+118 Ом/ 18 Гн. 2)Первичка- 255 Ом/ 19,6 Гн; вторичка- 120+120 Ом/ 39 Гн. 20. 4.739.001, 2 шт., 1500 руб/пара. От УЭУ-109М/ 209М. 1) Первичка- 5,7 кОм/ 182 Гн; вторичка- 73+73 Ом/ 15,5 Гн. 2)Первичка- 6,05 кОм/ 195 Гн; вторичка- 73+73 Ом/ 24 Гн. 21. 4.739.004. 1 шт.,500 руб. От УЭД1-02. Первичка- 2,56 кОм/ 171 Гн; вторичка- 149+149 Ом/ 4,6 Гн. 22. От УЭМ1-08. 1 шт. 500 руб. Первичка- 1,33 кОм/ 1,34 Гн; вторичка- 943+881 Ом/ 180 Гн.
-
В продаже: 1. SPRAGUE 4700 мкФ на 400 вольт, SPRAGUE 2100 мкФ на 450 вольт, ITELCOND 2200 мкФ на 500 В, фактическая емкость и ЕSР на фото. Причина продажи- здоровенные, никуда не влезают...ОСТАЛИСЬ 3 ШТ. 1200 руб/ за 3 шт. 2. К50-77В(зелёные, военные) 4700 мкФ на 250 В, длина 140, диаметр 66 мм, 2200 руб/пара. 3. FRACO 60000 мкФ на 10/15 В, длина 133, диаметр 50 мм, 400 руб/шт. 4. TESLA неполярный, 500 мкФ на 300 В, бесплатно, с любым другим пунктом. 5. RIFA 3300 мкФ на 400 или 450 Вольт- ??? Надпись тёрта, конденсатор деформирован, бесплатно, с любым другим пунктом. Ёмкость и ESR в норме. 7. К42-19 16 мкФ на 500 В. 200 руб/шт. 8. SANGAMO 2600 мкФ на 100 В, 200 руб/шт. Длина 105, диаметр 35 мм. 9. RFT: 750 мкФ на 350/385 В- 1 шт.;1000 мкФ на 160 В- 2 шт.,FROLYT 2200 мкФ на 80 Вольт,6 шт. Ёмкость и ESR в норме, после тренировки. Цена 200+ (8*100)руб. 10. Набор винтажный INDUSTRIAL COND. CORP. USA: 200 мкФ на 200 В + 9 мкФ на 200 В- 1 шт., 1500 мкФ на 30 В- 1 шт., 250 мкФ на 75 В- 1 шт., 500 руб. за набор. 11. Отечественные металлобумажные, тип на фото. Остаток 3 шт.: 1 мкФ на 3 кВ; 1 мкФ на 2, 5 кВ; 1 мкФ на 2 кВ. 500 руб за 3 шт., 200 руб/шт. 12. PHILIPS 680 мкФ на 250 В, длина 107, диаметр 36 мм, 800 руб/пара. 14. К50И-1, 350 мкФ на 350 вольт. 4 шт. 800 руб. Ёмкость и ESR в норме. 15. ESTA MKP 60 мкФ на 240 вольт переменки. Зап. Германия. Без замечаний. 1000 руб/пара. 17. Плёночные ARCO (Arcotronik) и ITT, номиналы: 0,22*160 (корпус 18-20 мм, диаметр 7 мм); 0,1*160 (корпус 17 мм, диаметр 6 мм); 0,047*250; 0,01*250; 4700*250. Из аппаратуры 70х годов. Цена от 5 до 8 руб/шт. 18. MALLORY 2600 мкФ на 200 вольт, 2 шт., 2000 руб/пара. 19. Плёночные MIAL и MF, Италия, номиналы разные в пФ, между выводами 13 мм, длина корпуса 16-17 мм, диаметр 6-9 мм, напряжение от 250 до 1000В. Из аппаратуры 80х годов. Всего 1,0 кг. Цена 3 руб/шт. Состояние: б/у у всех конденсаторов выше. Ниже- новые электролиты. 20. Электролиты Vishay 100 мкФ на 25 вольт, фактическая 109-121, штук 100, аксиальные, длина корпуса 16 мм, диаметр 6,5 мм, 10 руб/шт. 21. Электролиты REC 220 мкФ на 25 вольт, фактическая 223-230, штук 100, аксиальные, длина корпуса 17 мм, диаметр 8 мм, 5 руб/шт.
-
Продан в оч умелые руки.
- 33 ответа
-
- трансформатор
- стабилитрон
- (и ещё 3)
-
Твитер Coral HD-7A, для акустики Coral X-V. В идеальном состоянииТвитер Coral HD-7A, для акустики Coral X-V. В идеальном состоянии. Вышлю по РФ почтой РФ из Каспийска, за счёт покупателя. Оплата на карту 💳 сбербанка.
-
Тему закрыть
-
Станок продан на Авито . Спасибо всем, кто написал и звонил мне....
-
Микрофонный усилитель для лампового усилителя
Gegen ответил в теме пользователя Sanich в Ламповая схемотехника
режим №4, учитывая, что в МД47 есть микрофонный трансформатор. -
Ламповый усилитель 6Н2П + 6П14П
Gegen ответил в теме пользователя Алексей Волгин в Ламповая схемотехника
По 2й гармонике в пределах 3%, по третьей менее 0,1, порядка 0,05-0,07%. вторую гармонику можно снизить, применив в 1 каскаде 6Н3П и ООС порядка 4-6 дБ. Аттач. -
Выходной трансформатор от лампового усилителя
Sanich ответил в теме пользователя Sanich в Ламповая схемотехника
Проведу измерения сопротивления и постараюсь измерить и индуктивность катушек, (т.к мой тестер не мерит индукцию). И потом выложу тут, надеюсь поможете составить схему😍 Спасибо. -
Микрофонный усилитель для лампового усилителя
Sanich ответил в теме пользователя Sanich в Ламповая схемотехника
Спасибо огромное, на 6ж8 какой режим лучше выбрать? Если у меня динамический микрофон МД 47 -
Выходной трансформатор от лампового усилителя
Gegen ответил в теме пользователя Sanich в Ламповая схемотехника
Возможно, но трудно сказать по фотографии. На втором, нижнем фото, очевидно, вид - первичная обмотка с ультралинейными отводами. На первом, очевидно вторичные обмотки. Для начала нужно провести измерения активного сопротивлений и индуктивностей, нарисовать схему трансформатора. 20го или 21 ноября я Вам в Л.С. отправил письмо, которое Вы по сей день не удосужились посмотреть. -
Всем привет, Дали мне вот такой трансформатор, как сказали - разобрали какой то ламповый усилитель, типа У 100 и это выходник от него, смотрел фото У 100 в интернете, транс явно не от него. Кто разбирается помогите определить что за трансформатор? Действительно ли выходник от лампового усилителя? Если это так , то от какого усилителя? в общем интересует любая инфа, Если кто знает намоточные данные , то в обще шикарно. Спасибо всем
-
Ламповый усилитель 6Н2П + 6П14П
kuly-s ответил в теме пользователя Алексей Волгин в Ламповая схемотехника
Доброго дня! Каковы нелинейные искажения? -
54. Осциллограф Tesla BM 370 запчасти. Лицевой панели нет. Трубки нет. Клемники с деталями отдельно. Силовик, электролиты, резисторы+крутилки есть. Документация в эл виде есть. 1111 руб.
- 33 ответа
-
- трансформатор
- стабилитрон
- (и ещё 3)
-
53. Электронные усилители. Пара УЭУ-109М (по 600 руб.) чуть в масле и пыли- отмыть и УЭД1-02 (700 руб.) Набор вторичек примерно одинаков для всех такого типа усилителей, см фото тр-ра 4.700.004 (при сетевом 203 вольта, УЭУ-109М). Токи вторичек соответствуют набору ламп: УЭУ- 6Н2П 2 шт.+ 6Н6П, УЭД- 6Н2П 2 шт.+ 6П1П. Токи хх до 80мА. Схемы есть, кому нужны в эл почту сброшу.
- 33 ответа
-
- трансформатор
- стабилитрон
- (и ещё 3)
-
В рабочем состоянии. Опыта работы на таком измерителе нет(есть МИЛУ-1 и Л1-3). Состояние для 60+ летнего прибора идеальное. По корпусу только чуть краска слезла. Родной набор карт, инструкция, полный набор принципиальных и монтажных схем есть. Переходник 1 шт анодный. Вес около 22 кг. Пересылка СДЭК или ТК. Упаковывать хорошо умею. Лучше самовывозом (Тверь, транспортом и самоваром обеспечу. Москвичи вообще ко мне на Ласточках ездят. Встречу и провожу). Есть вариант забрать с Митинского радиорынка. На вопросы отвечу. Отдам только в оч умелые руки. 13 000 руб.