Перейти к публикации
SONUS - сообщество

rexy1948

Участники
  • Публикаций

    138
  • Зарегистрирован

  • Посещение

  • Дней в лидерах

    5

Все публикации пользователя rexy1948

  1. Г-н Пикассо... Если есть вопросы по МОЕЙ акустике - спрашивайте, с удовольствием Вам отвечу. Просьба не засорять мою тему флудом, ни к чему это...
  2. Данная АС выполнена в виде открытого ящика. За основу принят акустический экран, конструкция которого приведена на сайте французской фирмы PHY HP, но его дикий размер ( 175 х175 см ) привел к тому, что боковые крылья экрана, соединенные с передней панелью шарнирно с помощью мебельных петель, были загнуты назад и зафиксированы. Все панели изготовлены из 40-мм срощенного березового массива, материал для АС идеальный во всех смыслах При жизни это были плиты для подоконников. Снаружи эти плиты оклеены 12-мм массивом красного дерева, внутри - листовой 10-мм технической пробкой. Накладка под динамики - такой же 80-мм массив березы. Оси динамиков ориентированы под мое место прослушивания и сходятся как бы внутри головы. От плоскости излучения до точки фокуса этих осей - примерно 250 см. Комната прослушивания имеет площадь около 13 кв.метров. Ширина и высота комнаты - 3 метра. АС расположена в углу, образованной двумя капита-льными кирпичными стенами. Этот угол скруглен сзади АС 15-мм полукруглой мягкой плитой из технической пробки, склееной из 3-мм португальской пробки каучуковым клеем. Сабвуфер - 40 см японец 1956 г.выпуска фирмы Taiwa с огромным керновым магнитом Альнико. Вуфер - 23 см немец, изготовленный для этой АС дивизионом Full Range Speakers фирмы AER c огромным редкоземельным магнитом. Среднечастотник - 23-см японец фирмы Feastrex c керновым магнитом Альнико и шарообразной магнитной системой. Супертвитеры, работающие с 10 до 45 кгц - пьезики фирмы PHY HP с бумажными конусными диффузорами. АС имеет систему проводного дистанционного управления из кресла прослушивания прямо в ходе прослушивания. Возможны раздельные отключение саб-вуфера, отлкючение вуфера, а также его перевод в широкополосный режим с диапазоном 20-20 000 герцотключением среднечастотника, а также отключение супервитеров. Это - моно АС. Со стерео я расстался очень давно. Если будут вопросы по существу, я охотно на них отвечу.
  3. Уважаемые коллеги. "Лучший фильтр - это отсутствие оного". На худой случай это фильтр 1 порядка. Например, в моей трехполосной АС с чувствительностью 97 дБ именно такие фильтры используются для сабвуфера и вуфера. Среднечастотник фильтра не имеет, срез снизу достигается естественнм срезом самого СЧ динамика. Сверху у него фильтра нет, он работает до 22 кгц. Такая система разделения полос стала возможной из-за использования всех динамиков с одинаковой чувствительностью, измерением импеданса каждого динамика в свободном пространстве в полосе частот до 1000 герц и разработки программы, показывающей реальную мощность, подводимую к динамикам в этой полосе. Это так, просто для сведения.
  4. Не стала, читайте внимательнее, пожалуйста.
  5. Решил поделиться некоторыми наработками по выходным трансформаторам, вот одна из них. Из-за большого объема материала решил просто приложить файл. Давайте разберемся2.docx
  6. Если Вам лично что-то непонятно, уважаемый Lewis,а прочитать разъяснения Лилиенталя по этой схемотехнике Вам в лом и Вы считаете себя умнее инженеров какого-там Вестерна Электрика, увы, я лично ничем не могу Вам помочь. Насколько я помню, это тема по подборкам именно Лилиенталя, поэтому засорять ее какими-то другими, не имеющими к теме схемами и рассуждениями не стоит. Могу только посоветовать собрать макетик и поэкспериментировать хотя бы со схемой из даташита на РХ-25. Там все понятно. А потом поделиться со всеми нами ПРАКТИЧЕСКИМИ результатами. :-)) Кстати, Курт Лилиенталь является высококвалифицированным специалистом в области звукотехники, в инете это все есть. Вопросы по его публикациям Вы можете направить непосредственно ему.
  7. Увы, это ничего общего с Вестерновским смещением не имеет в принципе. Видимо, Вы просто не разобрались в вопросе.
  8. Схема прекрасно работает без ультрапаза, а именно так следует произносить это слово, поскольку в английском языке сочетание букв "th" произносится как "з". Это проверено мной на усилителях как с ультрапазом, так и без оного. В части 1-ой подборки "100 усилителей" имеется подробное описание принципа работы этой схемы. С расчетами и объяснениями. Возможно, там Вы, коллеги, найдете то, что Вам нужно и не надо будет гадать. А еще лучше сделайте на макетике. Кстати, посмотрите вот здесь тоже, это Осрамовский даташит на лампу РХ-25: PX25.pdf
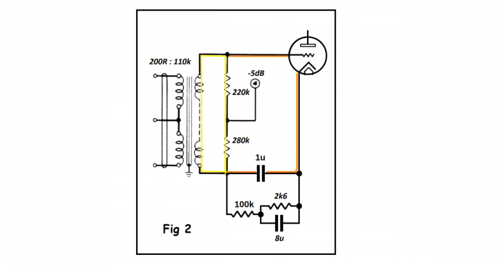
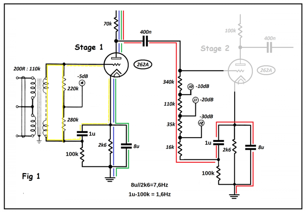
  9. Уважаемый Анатолий, благодарю Вас за внимание к моему посту. Но я не могу (равно как не согласились бы инженеры Вестерна, согласиться с Вашим мнением. В WE-32 действительно используется используется ультрапаз, но никакого отношения к входной цепи каскада он не имеет. Назначением ультрапаза является только сокращение пути возврата тока звуковой частоты, чтобы укоротить путь звукового сигнала и максимально уменьшить движение тока звуковой частоты через последний конденсатор фильтра В+. Нет и не может быть компенсации малой емкости в катоде ( 0,5 мкф) большим напряжением. На самом деле - здесь замыкание петли по звуковому напряжению на землю (В-) осуществляется через RC цепь - конденсатор 0,5 мкф + 48 кОм. Большая постоянная этой цепочки позволяет уменьшить величину емкости этого конденстатора вплоть до 0,22 мкф. Постоянный ток покоя лампы создается резистором катодного смещения в 1 кОм. Пояснение к работе схемы дается там же; Тут, естественно, попонятнее. Теперь о WE94. Катодный резистор смещения лампы, через который проходит постоянный ток покоя этой лампы типа 262 в первом каскаде на самом деле имееет величину не 47 кОм, как Вы утверждаете, а 4,7 кОм, т.е. в 10 раз меньше (в оригинале написано 4К7). По крайней мере так написано в вышеприведенном рисунке. Конденсатор на 0,5 мкф (500 нФ) и резистор 100 кОм являются частью входной петли каскада по переменному току. Вот еще тут на эту тему:
  10. rexy1948

    3 in 1.

    Роман, конструкция великолепная, ничего не скажешь.
  11. Насчет ничего нового - это Вы погорячились. Великолепный сборник неизвестной схемотехники (кроме WE91, конечно) Вестерн Электрик. Кстати, предложенная ВЕ схема смещения с конденсаторами малой емкости (неэлектролиты) в катоде прекрасно работает, проверено практически.
×
×
  • Создать...