Перейти к публикации
SONUS - сообщество

Sanich

Участники
  • Публикаций

    11
  • Зарегистрирован

  • Посещение

Посетители профиля

Блок последних посетителей выключен и не отображается другим пользователям.

Достижения Sanich

Apprentice

Apprentice (3/14)

  • Dedicated
  • Collaborator
  • One Month Later
  • Week One Done
  • First Post

Последние медали

0

Репутация

  1. Здравствуйте господа, Недавно подарили новенькие лампы 6п13с, 6п9, 6н9с и другие ... Т.к я начинающий, строю разные схемы на макетах, экспериментирую, изучаю это дело. Вот имея в арсенале новенькие лампы решил построить усилитель на них , пошарил в интернете и нашел схемы, первая схема на 6н9с и 6п13с здесь автор статьи В.В.Пузанов, и вторая здесь на 6п9 и 6п13с автор Кутейко Виталий . Первоначально конечно же построю в оригинальном в виде, потом хочу поэкпериментировать, Появились некоторые вопросы: 1. Можно ли включить 6п13с УЛ режим? Или в тетрод? если да, то на что нужно обратить внимание? 2. Если добавлю второю 6п13с в параллель, то нужно ли менять вых. транс? Спасибо.
  2. Добрый вечер друзья. Вот и фото напряжении в отводах, ток первички забил замерить , завтра обязательно замерю, а как, по кокой формуле можно вычислить потом индуктивность?
  3. Спасибо, обязательно сделаю замер так как вы подсказали и выложу, надеюсь после данного замера станет ясно, для каких ламп можно использовать данный трансформатор в двух такте , или в ультралинейном подключении.
  4. Здравствуйте, на донный момент измерил только сопротивления, из этого можно как то нарисовать схему?
  5. Проведу измерения сопротивления и постараюсь измерить и индуктивность катушек, (т.к мой тестер не мерит индукцию). И потом выложу тут, надеюсь поможете составить схему😍 Спасибо.
  6. Спасибо огромное, на 6ж8 какой режим лучше выбрать? Если у меня динамический микрофон МД 47
  7. Всем привет, Дали мне вот такой трансформатор, как сказали - разобрали какой то ламповый усилитель, типа У 100 и это выходник от него, смотрел фото У 100 в интернете, транс явно не от него. Кто разбирается помогите определить что за трансформатор? Действительно ли выходник от лампового усилителя? Если это так , то от какого усилителя? в общем интересует любая инфа, Если кто знает намоточные данные , то в обще шикарно. Спасибо всем
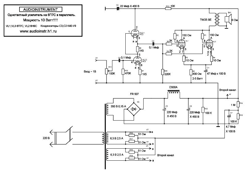
  8. Здравствуйте господа знатоки, Есть такая схема, кто поможет грамотно прикрутить в входе усилитель динамического микрофона, усилитель микрофона обязательно должна быть на лампе, в наличии имеются всякие разные лампы, например 6ж8, 6п9, 6н8с, 6н9с, 6ж4 и т.д . З.Ы В схеме лампы 6п7с собираюсь поменять на Г807🙂 Спасибо
  9. Здравствуйте господа, В поисках информации и схем в интернете прочитал мнение профессионала, типа - практика показала, что эту лампу нельзя использовать в звуке, но все же, имеется новенькие лампочки, детали есть, делать нечего, хочу попробовать, опита мало для постройки усилителя на такую мощность, выбрал схему , возник вопрос по выходнике - написано первичка 2х447 это как понять? нужно мотать два провода в параллель?
  10. Да, это я знаю, так и сделаю.
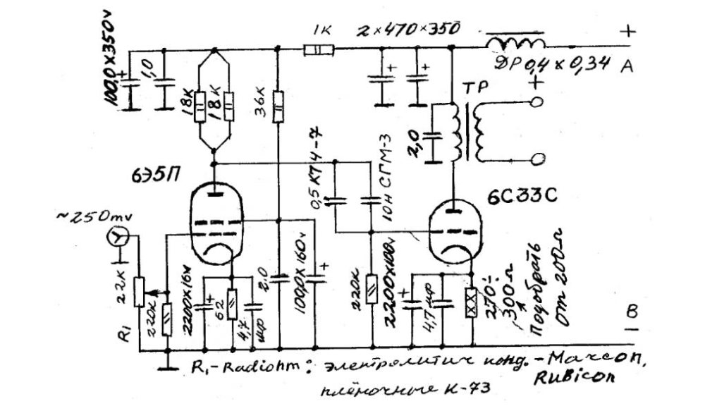
  11. Здравствуйте, Хочу построить усилитель на лампе 6с33с, пошарил в интернете нашел схему Манакова, подскажите пожалуйста, каким должен бить выходник, то есть габариты железа, провод, число витков первички , по первичке сам определю вторичку, если надо будет т.к данный усилитель будет использован как модулятор АМ передатчика. Так же приму всевозможные разные советы . Спасибо друзья.
×
×
  • Создать...