Перейти к публикации
SONUS - сообщество

Viktor47

Участники
  • Публикаций

    13
  • Зарегистрирован

  • Посещение

Посетители профиля

620 просмотров профиля

Достижения Viktor47

Apprentice

Apprentice (3/14)

  • Dedicated
  • Collaborator
  • Conversation Starter
  • One Month Later
  • Week One Done

Последние медали

1

Репутация

  1. надо закрыть эту тему.
  2. Делаю блок питания. Силовые трансформаторы есть.Есть и готовые дроссели, а есть и такие как на фото. Можно их использовать для изготовления дросселей? Кольца литые.
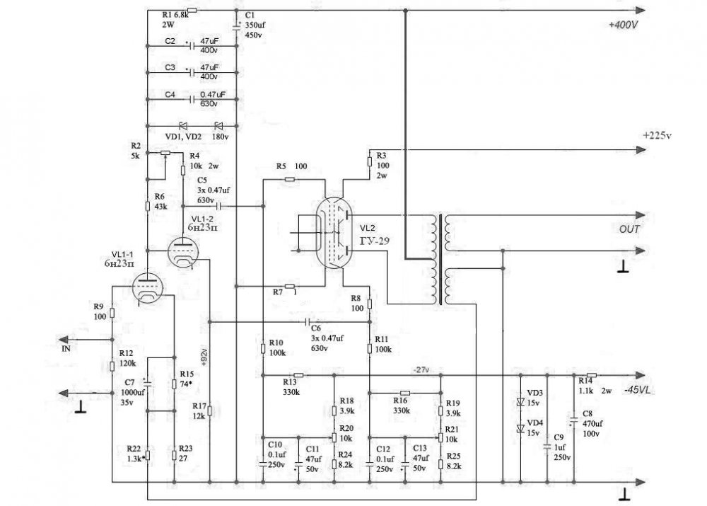
  3. Нашел схему ГУ-29 для усилителя. Непонятно только с третьей обмоткой (напряжение и количество витков). Кто может с этим помочь?
  4. Нашел схему для лампы ГУ-29. Опять спрашиваю ваше мнение, т.к. хочу повторить ее в железе.
  5. Все дело в том, что знакомый принес мне три лампы 6Р3с-1. В интернете попалась эта схема. Вот и спросил вашего мнения. Когда-то намотал выходной трансформатор на тороиде для двухтакта на ГУ-29, но тоже отговорили. Думал применить для 6Р3с-1, но не судьба.
  6. Прошу участников форума, посмотрев эту схему, объяснить мне, стоит ли заниматься изготовлением такого усилителя.
  7. Вот такую схему для трехполоски нашел в журнале под имеющиеся у меня ДГ. А как правильно расположить на плате индуктивности, чтобы исключить их влияние друг на друга?
  8. ТУ-100 был от школьного радиоузла. Выходные лампы стояли 6Р3С. От силового трансформатора осталось только железо. Обмотки повреждены. Год выпуска не знаю, а попал он ко мне в1980году.
  9. Завалялся у меня трансформатор от усилителя ТУ100. Вес 4,3кг.
  10. Сделал 3-х полосную акустическую колонку. Теперь возник вопрос по фильтрам. Важно ли при намотке индуктивностей соблюдать размеры катушек или можно ориентироваться только на величину индуктивности.
  11. Внешний размер пластины 7*7см; ширина среднего стержня 2.3см; размер окна 1.5*5 см; толщина набора пластин 4см; сечение 10 см.кв. Железо какое то пятнистое, темное со светлыми пятнами.
  12. Выходной трансформатор для лампы ГУ29. Мощность около 5 Ватт. Но вопрос в том, что это не Ш-образное железо, которое используется для намотки ТВЗ. Здесь замкнутый контур и только середина с зазором. Прокладку нет возможности установить.
  13. Здравствуйте! Имею вот такое трансформаторное железо. можно ли его применить для намотки выходного трансформатора однотактного УНЧ.Зазор 0,6 мм. https://cloud.mail.ru/public/mGTT/GX5oLFXPz
×
×
  • Создать...