Перейти к публикации
SONUS - сообщество

BUX

Участники
  • Публикаций

    9
  • Зарегистрирован

  • Посещение

Все публикации пользователя BUX

  1. BUX

    Нужны две 6ky8a в Москве

    Ну в общем всё в топике. Именно 6ky8a, на замену погоревшим на усилке на работе. тел: 8903 семь семь 80156
  2. Вот некоторое количество файлов от Борис Борисыча и производные. Сам построил ВВ-BLH на 4А32 очень старых. Пока доволен. Модераторов прошу подправить если что не так. Технология.doc
  3. Именно так и есть. Но перекос или нет, была относительная логика разделов. ТУТ пока некоторый раскардак присутствует ПОКА я надеюсь. С уважением
  4. BUX

    SE на ГУ-72

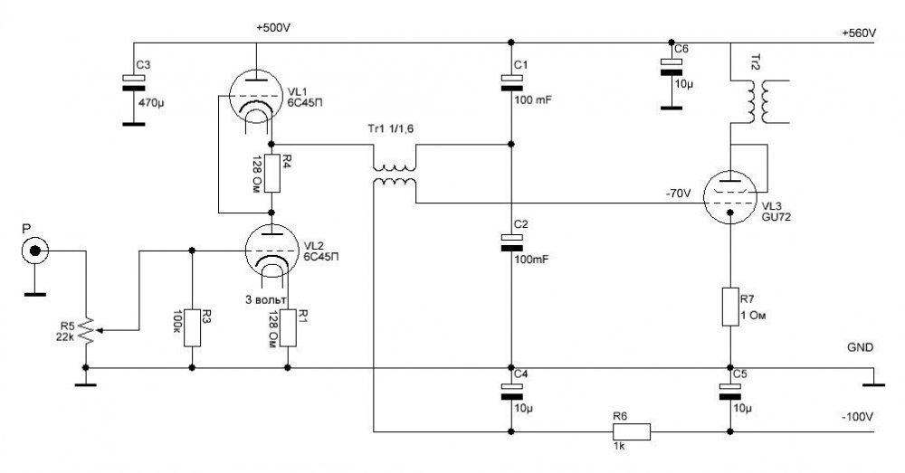
    Вот эта схема для меня показалась почти эталонной, но есть C3G и C3M (надо пробовать). И может быть вопрос не совсем не в тему, НО выходной трансформатор для ГУ-72. Есть рецепт близкий к идеалу? Имею и 6С45П и c3g и с3м (просто повезло давно) и много чаго есчё.
  5. Очень рад видеть и читать всех снова. Хорошему звуку БЫТЬ!!!
×
×
  • Создать...