Перейти к публикации
SONUS - сообщество

proaudioacustic

Участники
  • Публикаций

    11
  • Зарегистрирован

  • Посещение

О proaudioacustic

  • День рождения 30.03.1987

Посетители профиля

Блок последних посетителей выключен и не отображается другим пользователям.

Достижения proaudioacustic

Apprentice

Apprentice (3/14)

  • One Year In
  • Dedicated
  • Collaborator
  • First Post
  • Reacting Well

Последние медали

1

Репутация

  1. Вопросик такой возник, 375В на аноде лампы относительно массы или катода?
  2. Так, теперь понял, что до этого не правильно понял. пойду подтяну еще немного свои познания, почитаю. в тех документации переведены насколько я помню значения выше мною приведенные. просто некому было ткнуть носом. значит не на то обращал внимание. не ругайтесь на меня))) просто помимо знать нужно еще чтобы и понимание пришло. С драйверной лампой решим чуть позже уже в железе, перепаять пины на панельке или сделать переходник. сделаем вообщем.
  3. по поводу мю учту. я так понимаю что от этого будет зависить максимальная мощность? если да то она на последнем месте, иначе бы акцентировал это в первом посте. Для мощности у меня где то в закромах ГУ50 лежат и собрать на них возможно в далеком будущем какой нибудь обкатанный PP. А так с мощностью наигрался, на плате собрал 1200ватт и интерес пропал так и лежит без дела 5ц3с у меня 7 штук, почему бы и нет?, (а 5ц4с кобры всего 2шт. (припасены для 6н9с+6п6с)), + возможно это какие то мои личные предрассудки заложенные в голову полупроводниковой схемотехникой, что источник питания должен иметь как можно меньшее внутреннее сопротивление. 2 ком против 4.7 ком, а если два отдельных выпрямителя то и того меньше. возможно в ламповой это не так. Опять же 2 красивых лампы на панели, визуальная симметрия. габаритами и весом я не ограничен. Про прямонакальность не совсем вас понял
  4. Да, вывода будут однозначно отдельные, то что написал "отвод" выше, грубо говоря условно. Ваша схема получается своего рода бифилярная катушка. Почему бы и нет, маневры позволяют. Вообще особо иллюзий не питаю к звучанию, особенно как к первому ламповому устройству. Запилю шасси, моточные устройства. Что бы была база, основа. Там уже с рассыпухой поиграюсь. Сейчас же пока с нетерпением жду окончания вахты и посылок с ништячками.
  5. Хорошо, спасибо. Поиграюсь, опробую варианты.
  6. Анатолий, Спасибо огромное, если честно не ожидал что лично вы ответите, но надеялся. Очень благодарен Вам!!! Вообщем буду отталкиваться от ваших расчетов. Сейчас у меня пока подготовительный этап. скоро должны подъехать панельки ламп, конденсаторы, регулятор громкости, электрокартон, лакоткань итд. по приезду с вахты после 20-го нужно будет еще измерить железо, заказать каркасы для силового трансформатора и дросселей. ну и до всего прочего заказал проигрыватель Б1-01 и головку к нему Ortofon 2M-Blue. Как то резко меня передернуло и загорелся виниловым/ламповым направлением. следующим может параллельным в реализации ламповым устройством будет фонокорректор. если амплитуда раскачки выходной лампы 25в и коэф. первой 14. то при входных амплитудных 2в я думаю хватит с головой. источником будет или ЦАП Lynx D78, или тот же будущий фонокорректор в котором я думаю можно заложить 2в выходных. По дросселю еще такой вопрос. если с отводом от середины, то половинки мотать друг за другом, друг на друга по условно количеству витков или же поставить перегородку посередине каркаса и намотать их отдельно? На днях причешу схему и добавлю в неё части вышеупомянутых моргушек Меня Николай зовут. Насколько я наслышан вы из Сургута. Сам я с Покачей.
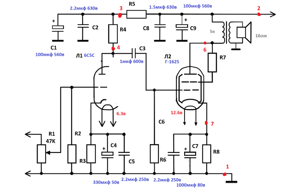
  7. Сразу скажу что дилетант в ламповой схемотехники, с лампой имею дело впервые, сильно если что не ругайте. Для построения выбрал знаменитую схему Анатолия Манакова, но лампы и напряжения хочу использовать другие. Конкретно 6с5с в драйвере и выходную Г-1625. питание на выходе Кена до дросселя 500 вольт. Кенотрон 5Ц3С свой для каждого канала, но с общей анодной обмоткой и раздельными каналами. Выходной трансформатор на нагрузку 16ом, приведенка 4.6-5ком. по постоянному току 100 ом. Ктр ~ 17. сечение магнитопровода 14 см/кв. предыдущий хозяин трансформаторов сказал что мотались они под лампу 2А3. (так же рассматриваю вариант перемотки если понадобится) Собственно в чём нуждаюсь в помощи, не могу определиться с режимами (номиналами резисторов) пытаюсь вникать, читаю различные форумы, документацию и чем дальше в лес тем больше каши в голове. Опят же, не намотав дроссель, (что предстоит еще сделать), не могу точно сказать какое будет основное питание, но расчитываю что упадет под нагрузкой не меньше 450в. Читая форумы нашел такое высказывание что эта лампа раскрывается с 450 вольт на аноде, сейчас даже не скажу где это было как то мельком в какой то большой ветке пару постов от человека Так же еще вопросик: насколько преимущественнее дроссель с отводом от середины на котором висит еще один эл-лит по сравнению с классическим дросселем? Так вроде бы сумбурно накидал затею в пару строк. по ходу продвижения проекта уже будет видно что к чему. Из жализяк практически все в наличии или уже в пути. в последующем еще планируется различные стрелочки тока катодов, лампадки моргалки типа 6е1п и прочая косметическая составляющая. Хотелось бы соблюсти условие которое обозначено в скобках, в названии темы.
×
×
  • Создать...